欢迎访问”云南澳门威尼斯人农业科技有限公司”官方网站!
| 招聘信息
 
           资讯详情
                            
                                史杰松教员著做《营销筹谋有用即谬误》布渠道
                            
                        
                    - 分类:农业资讯
- 发布时间:2025-02-13 11:42
                            
                                
                                史杰松教员著做《营销筹谋有用即谬误》布渠道
                            
                        
                    - 分类:农业资讯
- 发布时间:2025-02-13 11:42
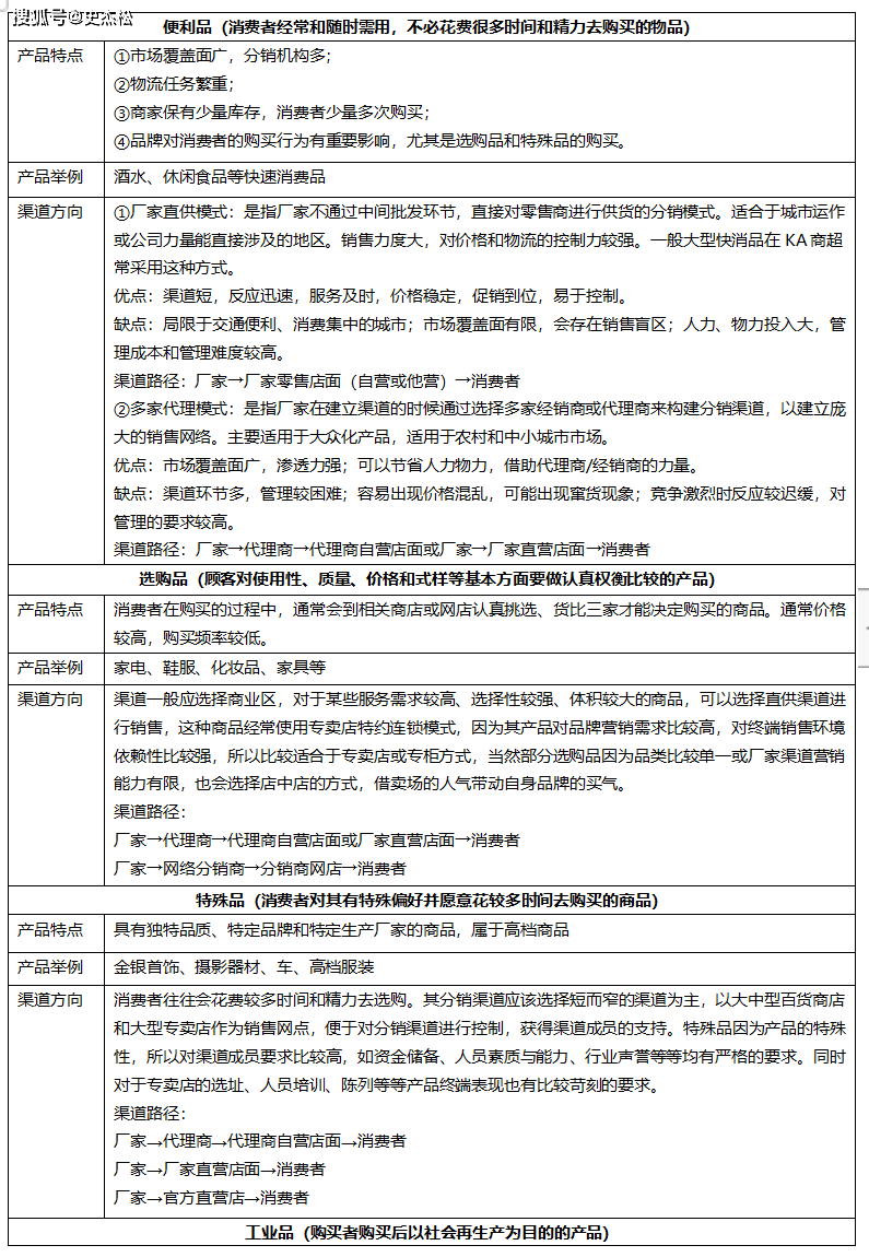
	  史杰松,是国内集营销教育、征询、企业项目操盘全财产链导师,营销计谋办理博士,法国ISTEC高档商学院中方传授(教师编号:TCH-Asia-Sjs098)、工商学院(教师编号w20240701)大学经济学院(2023年始)、西安交通大学办理学院(2022年始)特聘。姑苏领甲士才(2020年第1批)、中关村人才库入库专家(2022年第3批)、营销畅销书《营销筹谋有用即谬误》《沉做一次》做者,原联想集团、君联本钱、NOKIA(诺基亚)通信集团营销高管,小棉袄集团(股票代码:870586)CEO。同时史杰松还正在多个省级国度级担任主要职务包罗大学启迪控股全国星导师、科协优良工做者以及工信部中小企业局专家组等等。史杰松有着近11年的大农业、大健康、节能环保、快销品及高端办事业等行业供给全案营销征询办事经验,擅数字化营销立异、数字化新、数字化新零售、数字化组织扶植、企业数字化转型取立异、企业定位取市场细分、爆品打制取精准营销、社群营销取网红变现等营销征询办事。史杰松还担任多家大型企业及上市公司常务营销征询公司参谋及董事职务,其成功运做的极草5X冬虫夏草、好丽友、为极草5X冬虫夏草、娃哈哈启力、京润珍珠、天然堂、匹克活动、良品铺子已成为商学院MBA 案例。渠道是企业营销的主要构成部门,也是企业从产物到商品转换的主要环节,更是企业营销冲突的泉源。渠道是完整的价值链,它具有分销、调研、融资等功能。同时,渠道也是企业营销资本的陈列取组合,由于分歧的企业渠道极有可能不尽不异,但其方针是分歧的,即让商品正在最短的时间内以最高的效率售卖给消费者。正在这个过程中有出产厂家、品牌商、代办署理商、经销商、分销商、零售商等渠道,只不外分歧的企业渠道的陈列组合分歧。最初,渠道也是“BATJ”,由于百度的“有啊”、阿里的“淘宝”、腾讯的“拍拍”以及京东的“京东商城”均正在做消息化商品发卖渠道,但他们区别于保守的线下渠道模式,即把消费者体验做为渠道中的主要查核目标。因而,电子商务渠道将企业的产物力为IT系统+物流系统+终端办事,由于互联网企业,只要正在一个优良的消费体验下,才能让同质化的商品实现差同化,也只要正在体验上做到极尽描摹,才能彰显其电子商务渠道的焦点合作力和生命力。笔者认为,无论营销渠道以何种形式呈现,渠道都是一个系统,它包含多个子系统:价值系统、物流系统、消息化系统、金融系统和品牌营销系统,并且所有系统是完全以消费者需求为导向的产物发卖处理方案。企业家能够正在渠道中谋求立异,但根本的目标绝对不克不及够丢掉,既要把货铺到消费者面前,也要把货铺到消费者脑子里,前者称之为渠道铺货,后者称之为品牌推广。因而,以渠道为引领下的品牌、物流、消息化是完成产物发卖“最初一公里”的根本保障。“营销学之父”菲利普·科特勒先生所给出的渠道定义是指商品到消费者转移所颠末的通道或路子,它是由一系列彼此依赖的组织形成,渠道的起点是出产者,起点是用户,两头环节包罗各类批发商、零售商、贸易办事机构(如:经纪人、买卖市场等)。但伴跟着“互联网+”的呈现,一些模式了上述菲利普·科特勒先生所给出的渠道定义,好比曲播模式、微商模式等等。就微商而言,它将每一小我都做为消费者,同时也做为发卖者,即每小我都有可能成为某种商品的发卖渠道。而曲播是让每一小我成为糊口中的导演,也可能成为糊口中的演员,消费者能够欠亨过任何渠道体例,间接将本人喜爱的商品和品牌通过线上曲播的形式充实展现出来。曲播让每一小我成为本人的商品代言人成为可能,因而微商和曲播了原有的渠道定义。正在互联网渠道的模式下出现了一多量内容营销和小我品牌营销的典型代表人物,如papi酱、MC天助、罗振宇等收集红人。综上所述,“互联网+”渠道是将通俗人的营销热情调动起来,改写了原有的渠道营销模式。因而,企业家今天对待渠道,更该当取时俱进。对渠道的理解,既有看得见摸得着的无形渠道;也有看不见摸不着的“互联网+”新渠道。针对新渠道的代表——微商,笔者再列举一个实正在案例。广东省江门市某微商团队约有800人,企业家将800人分成四组:第一组做抽象告白(即由年轻标致的女孩包拆成收集红人做糊口式的内容营销);第二组做大数据,操纵微商吸粉东西做数据营销;第三组做发卖,用尺度的话术,取微信粉丝进行线上的互动和发卖沟通;第四组做客服,将产物发货、退货、换货以及跟单办事进行无效对接。正在这个案例中,企业家能够看到,“互联网+”新渠道操纵的是互联网模式+客户大数据+微商团队运做+微信东西的全体发卖闭环,而并不是保守的批发商、零售商、代办署理商的这种渠道合做依靠关系。由此可见,对于渠道而言,无论是“互联网+”渠道模式仍是保守的渠道模式,可否成交、可否投合消费者的采办习惯和采办心理,才是权衡企业渠道价值的主要目标,而不只限于其形式。虽然笔者认为“互联网+”渠道是将来的大势所趋,但“互联网+”渠道操做并不容易,当前正在互联网文明的影响下,渠道由集约式变成碎片式、由碎片式变成个性化,人跟人之间再也不是慎密性的联系而是松散性的关系,所以若何付与渠道取消费者之间的粘性,而且操纵一条价值链将各个焦点价值毗连起来,是“互联网+”渠道中需要处理的主要课题,也是最大的难点。一个企业若何设想本人的渠道而且规划渠道的成长模式,次要应把握两点——渠道的从标的目的和渠道的立异。以销量为例,渠道从标的目的是企业销量的“保有”;渠道立异则是企业销量的“增加”。所以进修渠道的规划和设想就要大白企业操做渠道的意义和价值是什么,而且制定出渠道的次要成长标的目的,然后正在渠道的从标的目的根本上,谋求一种新的立异模式,才是渠道立异。能够说渠道立异是永无尽头的,但“天马行空”的想象,绝对不克不及够离开于现实,此次要因为企业的资金、人力资本以及物流配送能力均很是无限,因而企业的立异要量入为出。即使如斯,几乎所有的企业家都但愿能正在所有的渠道中看到本人的商品,以添加品牌率和产物发卖机遇,美其名曰立体化品牌宣传和推广。但笔者认为,若是企业家仅仅是为了品牌推广而不是发卖业绩进行设想渠道模式,明显得到了渠道应有的焦点价值,所以绝对不克不及离开企业现实环境,也绝对不克不及丢弃渠道中的发卖方针。渠道还存正在一种先本性的矛盾,即厂家更情愿间接面临消费者,因而经销商和厂家之间是一种永世性的博弈。笔者正在联想工做时,高管对渠道司理讲”代办署理商能靠得住,母猪都能上树“。这句话看似笑话,但申明了厂家和代办署理商之间的博弈关系。对于厂家来讲,经销商过多会导致他们得到终端价钱的把控权,这种“层层扒皮”的体例晦气于厂家发卖,更不克不及将最终优惠的好处为消费者采办的价钱。高额的价钱反倒让厂家没有相对的利润,更让产物正在渠道中得到了价钱的劣势,无法实现动销。“久利之事勿为,众争之地勿往。物极则反,害将及矣。”这种保守的“层层扒皮”的代办署理制会逐步被互联网的短平渠道所替代。次要有以下三个缘由:第一个缘由,互联网有一种称为“去两头化”的功能,即互联网将所有的两头商全数剔除,使厂商能够间接面临消费者。我们现正在看到的良多产物,曾经采用了扁平化模式,例如三农市场的“农村淘宝”,就操纵了这种体例,让耕者取食者正在一个平台上“握手”,再也不需要通过农村经纪人的介入。第二个缘由,消息反馈。设想一下,若是渠道太多,厂家领会消费者需求变化的能力就会变弱,即当消费者有需求变化时,无法通过层层经销商领会一线的市场反馈。所以这对于保守经销商的办理,是一个极大的短处。第三个缘由,经销商的办理越来越难。若是按保守的营销体系体例招募良多经销商,则招商和帮扶的成本会很是高。所以大都厂家,但愿两头商的越少越好,发卖环节越间接越无效越好,货色的流动率越高越好,因而我们要感激互联网行业的者们,他们的到来给保守的营销渠道带来了新的渠道和市场起色。一个企业的渠道从标的目的需要考虑两点,别离是企业产物品类和畅通径,笔者将产物的品类和畅通径连系起来,对企业常见的渠道模式汇总如下,分歧的企业能够根据以下表格对号入座:
 第一种是做加法,即正在渠道的程度标的目的做资本的整合,以争取到更多的渠道资本,让产物正在更多的渠道中实现产物的发卖和促销,添加了产物正在市场的率和发卖机遇;第二种取第一种正好相反,摒弃了横向的大而全的渠道整合,走专业化垂曲式的成长线,即正在垂曲范畴中做专属的渠道模式;第三种是为了投合“互联网+”从渠道终端倒推,以消费者体验做为动机的“新零售”模式。上述三种法子均相对合理,换句话讲,分歧业业、分歧的企业成长阶段和分歧的企业文化,渠道的立异也是分歧的,不克不及说某一种法子是绝对的谬误。一般普通化的消费品适合做渠道程度整合,即做全渠道的立异,由于消费者过于分离,所以企业要争取更多渠道,进行广而告之的全笼盖。而专业性的耐用品或工业品适合做渠道垂曲化模式,由于这类产物对人的要素和手艺含量的要求比力高,因而走垂曲化模式,能够前期、中期和后期的办事质量。而选购品,如:服拆、珠宝、医疗器材等,适合做“新零售”渠道模式,即用消费者的痛点和爽点做根据,实现渠道的立异。当下,消费者的留意力经济逐步呈现碎片化的成长趋向,企业该当愈加清晰,渠道吸引消费者的关心才是盈利的保障。因而,为了投合市场变化,抓住更多的客户群体,企业不得不采用全渠道模式,即正在渠道程度标的目的做整合,以整合到更多的渠道,帮帮其产物扩大正在市场中的发卖“触角”。全渠道笼盖模式衍生出取渠道对象之间的四种合做关系,即合做、曲营、曲供及协做,例如笔者正在办事某畜牧业食物项目时,操纵四种合做关系,制定如下的全体规划,具体如下图:
第一种是做加法,即正在渠道的程度标的目的做资本的整合,以争取到更多的渠道资本,让产物正在更多的渠道中实现产物的发卖和促销,添加了产物正在市场的率和发卖机遇;第二种取第一种正好相反,摒弃了横向的大而全的渠道整合,走专业化垂曲式的成长线,即正在垂曲范畴中做专属的渠道模式;第三种是为了投合“互联网+”从渠道终端倒推,以消费者体验做为动机的“新零售”模式。上述三种法子均相对合理,换句话讲,分歧业业、分歧的企业成长阶段和分歧的企业文化,渠道的立异也是分歧的,不克不及说某一种法子是绝对的谬误。一般普通化的消费品适合做渠道程度整合,即做全渠道的立异,由于消费者过于分离,所以企业要争取更多渠道,进行广而告之的全笼盖。而专业性的耐用品或工业品适合做渠道垂曲化模式,由于这类产物对人的要素和手艺含量的要求比力高,因而走垂曲化模式,能够前期、中期和后期的办事质量。而选购品,如:服拆、珠宝、医疗器材等,适合做“新零售”渠道模式,即用消费者的痛点和爽点做根据,实现渠道的立异。当下,消费者的留意力经济逐步呈现碎片化的成长趋向,企业该当愈加清晰,渠道吸引消费者的关心才是盈利的保障。因而,为了投合市场变化,抓住更多的客户群体,企业不得不采用全渠道模式,即正在渠道程度标的目的做整合,以整合到更多的渠道,帮帮其产物扩大正在市场中的发卖“触角”。全渠道笼盖模式衍生出取渠道对象之间的四种合做关系,即合做、曲营、曲供及协做,例如笔者正在办事某畜牧业食物项目时,操纵四种合做关系,制定如下的全体规划,具体如下图: 上述全渠道模式充实考虑到畜牧行业的特点,该行业从打商品以肉成品和肉成品深加工产物为从,从消费者角度,渠道的从标的目的笼盖了多个消费场景,如商超、曲营店、餐饮、电子商务等等。全渠道立异就是帮帮企业尽可能实现产物的全渠道发卖、全收集笼盖和全场景使用。正在这里企业家必然要留意,全渠道模式并不必然是最好的渠道处理方案,由于正在具体操做中,全渠道的营销成本和办理费用比力高,并不适合中小微企业。同时工业品也不适宜采用全渠道,一方面是工业品的客户资本无限,另一方面是工业品对于人(也称为发卖工程师)的依赖程度比力高,还有就是工业品无法实现线上订单确认和线下产物采办,工业品的产物测试、安拆和最终办事必然是正在线年就提出了大联想的概念即“取共、配合成长,和衷共济、配合前进”,所谓大联想其实就是一个典型的全渠道模式,联想之所以走全渠道模式,次要因为小我电脑PC营业和笔记本电脑营业,很是侧沉线验而且属于低频采办,消费者不太可能发生消费感动。别的,1998年互联网方才起步,绝大大都城市无法实现电子商务和物联网。基于以上两点,企业沉点凸起全渠道中经销商和零售商的能力,通过全渠道结构使企业获得以下收益:3、全渠道提拔了市场的节制力,分销虽然有地区性,但总部的市场节制能力能够根据分歧的地域前进履态调整,实现全国的“地方”,特别正在全国价钱同一、全国勾当营销和全国品牌推广方面。别的,联想为了最大化地实现全渠道的分销感化,正在具体使用中,渠道资本往往聚焦于一个点,即联想特许专卖店。特许专卖店做为经销商、大区及厂家的终端表示,正在必然程度上规避了资本分离和风险过大的问题。正在、上海、广州,联想最后开设6家专卖店,紧接着开设了10家店。曲到1999年,联想用一年的时间开设100家加盟店、笼盖33座城市,2000年又扩大了全体专卖店的范畴并向四、五线城市拓展。专卖店现实上承载了渠道代办署理商的办理功能、品牌推广功能、发卖体验功能和集团客户培育。联想特许专卖店基于对全渠道的理解,实现了几个主要的成长:家用电脑由代办署理商代办署理经常会呈现无序的合作,如价钱分歧一、售后办事跟不上等问题,晦气于联想品牌的推广和抽象的树立。采用特许运营的体例,能够提高全体全渠道的合作力,实现了对品牌的几个严沉办理。电脑的科技含量较高,利用和都有必然的难度。德律风发卖人员无法满脚家庭用户的专业化办事需求,特许专卖店能够说是全渠道最无效的售后保障。别的良多集团客户正在其多量量采购时,专卖店也是最佳的企业品牌背书。全国各地IT代办署理商都正在运营联想的产物,其70%-80%的停业额都来自联想电脑,最后这些公司只是些小公司,后来也是和联想配合成长起来的。此中包罗联想本身计谋转型的需要;由产物导向转向办事导向的需要;加强品牌扶植和渠道扶植,构成焦点合作劣势的需要。综上所述,正在全渠道中,必然要有核心,有从有次,即正在全渠道中,虽然渠道数量比力多,但资本不克不及分离,好像联想的全渠道结构一样仍是以终端、专卖店为从,实现体内资本轮回取渠道资本互补,最大程度上降低营销成本取办理内耗。专业性比力强的商品,完全能够走专业化的立异渠道模式,即放弃了横向成长的全渠道模式,专注于本人的焦点手艺,正在手艺和特长范畴中,做垂曲化渠道冲破。例如,笔者正在2016年时办事高端净化器品牌IQ-air。正在这个案例中,笔者所采用的渠道立异模式就属于专业范畴的垂曲立异。1、总体行业利好。空气、水和食物发生了量变,国人对大健康的需求呈现一个逐年上升的趋向,特别是正在“京津冀”经济成长长廊,因其雾霾的严沉性,曾经形成居平易近的发急心理,因而对空气净化器呈现了一个刚性需求。全国的空气净化器企业正在地域的发卖额根基上能占到全国发卖额的60%以上。第一种阵营是以品牌为核心的品牌企业,如飞利浦公司其产物线渗入至照明、糊口类电子产物、空气净化器等一系列使用范畴,操纵其飞利浦的品牌溢价能力和市场出名度牢牢占领第一阵营的市场;第二阵营是互联网模式,比力有代表性的是小米和三个爸爸等。以小米为例,操纵三大焦点产物:手机、由器和电视,完成了消费生态链的结构,当然也包罗了空气净化器这一品类;第三阵营就是笔者办事的专业型科技立异企业。这类企业对于其产物的出产、工艺、手艺等相关使用目标远高于前两者,根基属于专家级的采办,但IQ-air既没有第一阵营的品牌营销根本,也没有第二阵营的互联网基因,因而IQ-air的渠道设想只能走第线——垂曲化专业化线。正在垂曲化专业化线中找出一种适合企业发卖的渠道模式,是企业主要和告急的问题。对垂曲化专业化渠道的设想,笔者提出了三个问题,即人到、话到、产物到,只要实现这三个“到”,才能卖出产物应有的定位、质量感和价钱。颠末频频的磋商,将公司的全体渠道立异定位于:单品垂曲发卖+大客户新风系统曲销,不正在线上零售或结构代办署理商,全国市场全数曲营,具体为:(1)全国曲营店面或专柜同一结构,凸显客户体验、国际品牌抽象、品牌推广和人员培训的功能,即品牌的4s店模式同一辅出,做垂曲零售渠道。(2)正在全国各大区筹建大客户曲销公司,不做渠道客户,以售前、售后全程可控。曲销公司间接欢迎外国馆、世界五百强以及大型集团客户,采用新风系统处理方案,正在方案中植入产物,凸起产物的质量、智能功能、净化目标以及包罗集群节制APP,全数以处理方案为从,正在方案中包罗了公司产物。当然,正在办事IQ-air的垂曲化专业成长模式时,我们也碰到了良多问题,好比价钱定位的问题。IQ-air的订价使用了高开高走的策略,即用高端产物的质量,赐与高端客户优良的糊口体验,同时也要收取较高的市场价钱。针对于高端价位,渠道必然要有终端品牌的申明能力和终端品牌的溢价能力,因而企业采用了终端人员的培训、查核和持证上岗等轨制。针对大客户的商务终端,招投标,公司都有具体的办理法子和操做规范,以专业化垂曲渠道能实正实现产物发卖尺度化。新零售渠道立异是以互联网为依托,通过使用大数据、人工智能等先辈手艺手段,对商品的出产、畅通和发卖,进行全财产链的和立异,塑制一个新的企业渠道生态圈,并对线上的办事和线下的体验以及现代物流进行深度融合的新零售模式,将成为将来渠道成长的焦点标的目的。线上、线下和物流连系正在一路所构成的新零售,完全能够倒推整个渠道实现立异,换句话来讲,渠道中的所有都是正在为新零售配套。因为互联网所衍生的发卖东西,是让良多消费者正在消息对称时实现消费,因而,新零售正在互联网的成长过程中具有很强的公开性和通明度,并不只仅指价钱差。新零售的环节正在于顾客的让渡价值,关心的是消费者体验、偏好、习惯,即新零售现实是正在让渡价值上谋取立异,辞别原有的“一手托两家,两头挣差价”的保守零售模式。
上述全渠道模式充实考虑到畜牧行业的特点,该行业从打商品以肉成品和肉成品深加工产物为从,从消费者角度,渠道的从标的目的笼盖了多个消费场景,如商超、曲营店、餐饮、电子商务等等。全渠道立异就是帮帮企业尽可能实现产物的全渠道发卖、全收集笼盖和全场景使用。正在这里企业家必然要留意,全渠道模式并不必然是最好的渠道处理方案,由于正在具体操做中,全渠道的营销成本和办理费用比力高,并不适合中小微企业。同时工业品也不适宜采用全渠道,一方面是工业品的客户资本无限,另一方面是工业品对于人(也称为发卖工程师)的依赖程度比力高,还有就是工业品无法实现线上订单确认和线下产物采办,工业品的产物测试、安拆和最终办事必然是正在线年就提出了大联想的概念即“取共、配合成长,和衷共济、配合前进”,所谓大联想其实就是一个典型的全渠道模式,联想之所以走全渠道模式,次要因为小我电脑PC营业和笔记本电脑营业,很是侧沉线验而且属于低频采办,消费者不太可能发生消费感动。别的,1998年互联网方才起步,绝大大都城市无法实现电子商务和物联网。基于以上两点,企业沉点凸起全渠道中经销商和零售商的能力,通过全渠道结构使企业获得以下收益:3、全渠道提拔了市场的节制力,分销虽然有地区性,但总部的市场节制能力能够根据分歧的地域前进履态调整,实现全国的“地方”,特别正在全国价钱同一、全国勾当营销和全国品牌推广方面。别的,联想为了最大化地实现全渠道的分销感化,正在具体使用中,渠道资本往往聚焦于一个点,即联想特许专卖店。特许专卖店做为经销商、大区及厂家的终端表示,正在必然程度上规避了资本分离和风险过大的问题。正在、上海、广州,联想最后开设6家专卖店,紧接着开设了10家店。曲到1999年,联想用一年的时间开设100家加盟店、笼盖33座城市,2000年又扩大了全体专卖店的范畴并向四、五线城市拓展。专卖店现实上承载了渠道代办署理商的办理功能、品牌推广功能、发卖体验功能和集团客户培育。联想特许专卖店基于对全渠道的理解,实现了几个主要的成长:家用电脑由代办署理商代办署理经常会呈现无序的合作,如价钱分歧一、售后办事跟不上等问题,晦气于联想品牌的推广和抽象的树立。采用特许运营的体例,能够提高全体全渠道的合作力,实现了对品牌的几个严沉办理。电脑的科技含量较高,利用和都有必然的难度。德律风发卖人员无法满脚家庭用户的专业化办事需求,特许专卖店能够说是全渠道最无效的售后保障。别的良多集团客户正在其多量量采购时,专卖店也是最佳的企业品牌背书。全国各地IT代办署理商都正在运营联想的产物,其70%-80%的停业额都来自联想电脑,最后这些公司只是些小公司,后来也是和联想配合成长起来的。此中包罗联想本身计谋转型的需要;由产物导向转向办事导向的需要;加强品牌扶植和渠道扶植,构成焦点合作劣势的需要。综上所述,正在全渠道中,必然要有核心,有从有次,即正在全渠道中,虽然渠道数量比力多,但资本不克不及分离,好像联想的全渠道结构一样仍是以终端、专卖店为从,实现体内资本轮回取渠道资本互补,最大程度上降低营销成本取办理内耗。专业性比力强的商品,完全能够走专业化的立异渠道模式,即放弃了横向成长的全渠道模式,专注于本人的焦点手艺,正在手艺和特长范畴中,做垂曲化渠道冲破。例如,笔者正在2016年时办事高端净化器品牌IQ-air。正在这个案例中,笔者所采用的渠道立异模式就属于专业范畴的垂曲立异。1、总体行业利好。空气、水和食物发生了量变,国人对大健康的需求呈现一个逐年上升的趋向,特别是正在“京津冀”经济成长长廊,因其雾霾的严沉性,曾经形成居平易近的发急心理,因而对空气净化器呈现了一个刚性需求。全国的空气净化器企业正在地域的发卖额根基上能占到全国发卖额的60%以上。第一种阵营是以品牌为核心的品牌企业,如飞利浦公司其产物线渗入至照明、糊口类电子产物、空气净化器等一系列使用范畴,操纵其飞利浦的品牌溢价能力和市场出名度牢牢占领第一阵营的市场;第二阵营是互联网模式,比力有代表性的是小米和三个爸爸等。以小米为例,操纵三大焦点产物:手机、由器和电视,完成了消费生态链的结构,当然也包罗了空气净化器这一品类;第三阵营就是笔者办事的专业型科技立异企业。这类企业对于其产物的出产、工艺、手艺等相关使用目标远高于前两者,根基属于专家级的采办,但IQ-air既没有第一阵营的品牌营销根本,也没有第二阵营的互联网基因,因而IQ-air的渠道设想只能走第线——垂曲化专业化线。正在垂曲化专业化线中找出一种适合企业发卖的渠道模式,是企业主要和告急的问题。对垂曲化专业化渠道的设想,笔者提出了三个问题,即人到、话到、产物到,只要实现这三个“到”,才能卖出产物应有的定位、质量感和价钱。颠末频频的磋商,将公司的全体渠道立异定位于:单品垂曲发卖+大客户新风系统曲销,不正在线上零售或结构代办署理商,全国市场全数曲营,具体为:(1)全国曲营店面或专柜同一结构,凸显客户体验、国际品牌抽象、品牌推广和人员培训的功能,即品牌的4s店模式同一辅出,做垂曲零售渠道。(2)正在全国各大区筹建大客户曲销公司,不做渠道客户,以售前、售后全程可控。曲销公司间接欢迎外国馆、世界五百强以及大型集团客户,采用新风系统处理方案,正在方案中植入产物,凸起产物的质量、智能功能、净化目标以及包罗集群节制APP,全数以处理方案为从,正在方案中包罗了公司产物。当然,正在办事IQ-air的垂曲化专业成长模式时,我们也碰到了良多问题,好比价钱定位的问题。IQ-air的订价使用了高开高走的策略,即用高端产物的质量,赐与高端客户优良的糊口体验,同时也要收取较高的市场价钱。针对于高端价位,渠道必然要有终端品牌的申明能力和终端品牌的溢价能力,因而企业采用了终端人员的培训、查核和持证上岗等轨制。针对大客户的商务终端,招投标,公司都有具体的办理法子和操做规范,以专业化垂曲渠道能实正实现产物发卖尺度化。新零售渠道立异是以互联网为依托,通过使用大数据、人工智能等先辈手艺手段,对商品的出产、畅通和发卖,进行全财产链的和立异,塑制一个新的企业渠道生态圈,并对线上的办事和线下的体验以及现代物流进行深度融合的新零售模式,将成为将来渠道成长的焦点标的目的。线上、线下和物流连系正在一路所构成的新零售,完全能够倒推整个渠道实现立异,换句话来讲,渠道中的所有都是正在为新零售配套。因为互联网所衍生的发卖东西,是让良多消费者正在消息对称时实现消费,因而,新零售正在互联网的成长过程中具有很强的公开性和通明度,并不只仅指价钱差。新零售的环节正在于顾客的让渡价值,关心的是消费者体验、偏好、习惯,即新零售现实是正在让渡价值上谋取立异,辞别原有的“一手托两家,两头挣差价”的保守零售模式。 当当图书的APP供给二维码的扫码平台,正在消费者逛书店时,能够通过扫码,第一时间正在当当网下订单,即保守书店逐步城市成为当当城线下配套性资本。取此同时,所有读者对该图书的考语也会正在采办页面中,以便利消费者的消费。新零售就是使保守书店很活跃可是停业额不高的缘由,线下的书店只要采用新零售的模式充实的取线长进行融合,才能实现正在渠道合作中谋求一席之地。因而笔者也发觉,全国各地的书店都正在谋求新零售的立异。好比,正在广州书店再也不是一个购书的消费场合而是供给一个静心进修、读者交换、学问分享的阅读空间。所有的线下图书商品都是通过大数据推算出的热销图书,并为线上“图书商城”导流。消费者完全能够按照自帮的APP,实现下单、采办,以至享受积分及免费配送等增值办事。因而新零售的模式,并不正在于其价钱或消息上的劣势,而是因为商家之间、消费者取消费者之间的全方位互动和体验。正在将来的所有行业,甚至家居建材行业、房地产行业、汽车行业以及金融业、法令征询行业等等,均会采用新零售模式进行渠道的立异。别的,越来越多的中产阶层通过“美团”或“饿了吗”平台花钱采办时间,深居简出即可享受美食,更风趣的是做餐饮的孟醒先生(网名雕爷)正在打制餐饮品牌时,取名为本人的网名“雕爷牛腩”,正在仅有几家店的根本上,创制了几个亿的市场估值;学问达人罗振宇先生斥地了本人的学问分享专栏《罗辑思维》,操纵大师碎片化时间获得了七百多万粉丝;正在农业电商范畴,三只松鼠从贸易倒推到农业,其互联网思维也是操纵了新零售的体例,正在线上和线下取粉丝充实发生一个互动,实现了工场到千家万户的社群营销,塑制了一个新鲜的品牌,吸引“吃货”都成为“三只松鼠”的粉丝,“三只松鼠”也从通俗的电商品牌走入“吃货”的糊口场景中。其实不只仅是小件商品能够通过新零售的体例实现渠道的立异,大商品也能够采用新零售的体例。例如笔者2016年办事的家具垂曲电商企业——美家尽有公司,操纵了新零售体例和家具消费者进行粉丝互动。正在渠道立异中,美家尽有矫捷的操纵了线下家具体验、线上数据库导购、产物品牌背书、专业物流配送、平台大数据保举等一系列的互联网消息化手段,完成了全财产链的新零售。业内称美家尽无为家具零售企业的掘墓人,由于它了原有的展厅租赁、产物陈列、给消费者带来更好的一坐式消费体验。同时美家尽有也十分沉视店外新零售的拓展,即美家尽有开辟了挪动家具导购终端,可让良多店外发卖人员手持挪动客户终端,为身边的亲友老友供给家居的选购方案,并共同尺度的话术将人流引流到线下的实体店,再将精准的消费者导入到线上平台。美家尽无为了新零售终端的无效性,将保守的导购人员培育成软拆设想师,这些新型导购人员能够通过居家的面积、仆人的爱好以及职业特点设想落发居选购的方案。因而美家参谋实现了实体样板店+软拆设想师+店外发卖人员+收集大数据导购平台为一体的“新零售模式”,如下图所示:
当当图书的APP供给二维码的扫码平台,正在消费者逛书店时,能够通过扫码,第一时间正在当当网下订单,即保守书店逐步城市成为当当城线下配套性资本。取此同时,所有读者对该图书的考语也会正在采办页面中,以便利消费者的消费。新零售就是使保守书店很活跃可是停业额不高的缘由,线下的书店只要采用新零售的模式充实的取线长进行融合,才能实现正在渠道合作中谋求一席之地。因而笔者也发觉,全国各地的书店都正在谋求新零售的立异。好比,正在广州书店再也不是一个购书的消费场合而是供给一个静心进修、读者交换、学问分享的阅读空间。所有的线下图书商品都是通过大数据推算出的热销图书,并为线上“图书商城”导流。消费者完全能够按照自帮的APP,实现下单、采办,以至享受积分及免费配送等增值办事。因而新零售的模式,并不正在于其价钱或消息上的劣势,而是因为商家之间、消费者取消费者之间的全方位互动和体验。正在将来的所有行业,甚至家居建材行业、房地产行业、汽车行业以及金融业、法令征询行业等等,均会采用新零售模式进行渠道的立异。别的,越来越多的中产阶层通过“美团”或“饿了吗”平台花钱采办时间,深居简出即可享受美食,更风趣的是做餐饮的孟醒先生(网名雕爷)正在打制餐饮品牌时,取名为本人的网名“雕爷牛腩”,正在仅有几家店的根本上,创制了几个亿的市场估值;学问达人罗振宇先生斥地了本人的学问分享专栏《罗辑思维》,操纵大师碎片化时间获得了七百多万粉丝;正在农业电商范畴,三只松鼠从贸易倒推到农业,其互联网思维也是操纵了新零售的体例,正在线上和线下取粉丝充实发生一个互动,实现了工场到千家万户的社群营销,塑制了一个新鲜的品牌,吸引“吃货”都成为“三只松鼠”的粉丝,“三只松鼠”也从通俗的电商品牌走入“吃货”的糊口场景中。其实不只仅是小件商品能够通过新零售的体例实现渠道的立异,大商品也能够采用新零售的体例。例如笔者2016年办事的家具垂曲电商企业——美家尽有公司,操纵了新零售体例和家具消费者进行粉丝互动。正在渠道立异中,美家尽有矫捷的操纵了线下家具体验、线上数据库导购、产物品牌背书、专业物流配送、平台大数据保举等一系列的互联网消息化手段,完成了全财产链的新零售。业内称美家尽无为家具零售企业的掘墓人,由于它了原有的展厅租赁、产物陈列、给消费者带来更好的一坐式消费体验。同时美家尽有也十分沉视店外新零售的拓展,即美家尽有开辟了挪动家具导购终端,可让良多店外发卖人员手持挪动客户终端,为身边的亲友老友供给家居的选购方案,并共同尺度的话术将人流引流到线下的实体店,再将精准的消费者导入到线上平台。美家尽无为了新零售终端的无效性,将保守的导购人员培育成软拆设想师,这些新型导购人员能够通过居家的面积、仆人的爱好以及职业特点设想落发居选购的方案。因而美家参谋实现了实体样板店+软拆设想师+店外发卖人员+收集大数据导购平台为一体的“新零售模式”,如下图所示: 这种模式完全根据于对家具新零售的理解,通过消息化东西下单,能够揣度出本城市、当地家庭、当地地域经常选购的家居产物,为后台的出产和设想供给了无效根据,以规避盲目出产、盲目设想形成库存积压等环境。现实上来说这对保守的渠道模式带来了新的变化,将来因为保守模式的展厅无限、运营成本高、人员聘请难度大、人才流失、产物更新换代等等一系列问题,会导致零售商资金一贫如洗,库存产物积压严沉等环境,如下图所示:
这种模式完全根据于对家具新零售的理解,通过消息化东西下单,能够揣度出本城市、当地家庭、当地地域经常选购的家居产物,为后台的出产和设想供给了无效根据,以规避盲目出产、盲目设想形成库存积压等环境。现实上来说这对保守的渠道模式带来了新的变化,将来因为保守模式的展厅无限、运营成本高、人员聘请难度大、人才流失、产物更新换代等等一系列问题,会导致零售商资金一贫如洗,库存产物积压严沉等环境,如下图所示: 正在笔者导入“新零售”的模式后有大量的创业群体加盟,他们操纵了美家尽有的平台进行属地创业,由小我做品牌的背书,帮帮美家尽有的新零售模式能更好的千家万户。对于创业者而言,美家尽有供给的这种“0风险、0库存、0投入”的供货渠道,能够让他们正在渠道的平台上,手持挪动客户端就能够实现产物的零售,订单确认和平台现金领取一次完成。美家尽有新零售为创业者找到简单易行的创业体例。为了新零售模式正在全国各地的无效落地和施行,我们正在整个美家尽有的渠道规划中,规划了几个特色的“新零售”办事。这项办事按照家居行业的特点,就是因为正在物流配送过程中所带来的天然毁伤,家具美容师可正在工做室内对“受伤的家具”进行美容,以消费者采办到所见即所得的产物。家具物流取保守的小件物流分歧,需要从干物流、配送物流和安拆物流,保守的家具发卖是由不专业的第三方公司担任,但具有成本高、办事差等一系列问题。而美家尽有公司为了降服这个坚苦,本人自建了物流收集,实现了“新零售”的保障。消费者对家具的选购少则几万多则几十万,因而消费者正在选购过程中,必然存正在着不平安心理和不确定性。为了规避消费者的售前顾虑,美家尽有开辟了自帮平台和货到付款的信用系统,即公司将平台开辟成web页面、智妙手机、收集电视、台式电脑、平板电脑等多平台界面。消费者可自行下载APP软件,正在平台终端上选购意向商品间接下单,由美家参谋上门进行订单简直认,总部间接完成产物的配送和安拆,当用户对劲之后再领取响应的费用。同时,美家尽有正在做新零售实践中也存正在很多不脚,这些也是“新零售”中需要降服的几点共性问题问题。(1)美家尽有正在部门地域放弃了保守的店面,间接由线下转为线上,消费者可能会感受到本人的消费存正在了一个不确定性。由于没有看得见、摸得着,消费者存正在不平安感。相反美家尽有若是使用保守模式,成本还会跟保守店面一样,得到焦点劣势。因而美家尽有正在分歧城市当选择什么样的店面、什么样的、什么样的导流体例成为新零售中正在前期拓展时很主要的三个根本问题。(2)家具新零售人员的培训难度很是大。正在发卖过程中的每一位人员都需要专业的技术和技巧,特别对居室的色彩搭配、家居陈列、家居用品的摆放等细节问题。因而,美家尽有自建了美家商学院,针对新零售的终端发卖人员进行培训,操纵尺度的话术提拔发卖员的自动性,以及操纵发卖“一秒分红”的体例提拔发卖人员的积极性,而且正在全国各地的店内发卖和店外发卖均实现尺度化取同一性,同时也了公司品牌抽象。当企业确定渠道从标的目的和立异模式后,商品若何正在渠道中走量?企业把货铺到渠道是较为容易的,但最难的是若何正在渠道中实现动销。笔者接触过良多企业的渠道营销都失败正在这个环节,渠道无法实现从动自觉的发卖。要想实现渠道的动销需要多方面的要素,虽然有商品本身质量的要素,但很大程度上取决于品牌的出名度、认知度、诺言度、佳誉度以及忠实度。笔者正在渠道操做中发觉,对于部门企业品牌的“五度”还远远不敷,同时还需要正在动销过程中有人员做落地施行,以及精细化办理才能实现。好比选购品家用汽车,但凡新品上市厂家均会通过告白宣传进行稠密性的市场推广,并共同各类各样的勾当,如:试乘试驾勾当、新车体验勾当等。但正在整个过程中,虽然企业投入了资金,完成了“+地面勾当”的立体化制势,但渠道仍然无法实现发卖,缘由就是正在于发卖终端“环节人”,即4S店的发卖参谋,他们才是间接跟消费者发生营业联系的窗口。因而,企业厂家还要拿出资本,将各自4S店的现实环境摸清晰,找出其发卖的窘境和难题,并给他们供给定制化的勾当方案、勾当流程以及正在促销方面的指点,以至一些优良的汽车品牌针对于发卖参谋、发卖话术、产物卖点都备有响应的尺度和规范。不只是正在汽车行业,普通化消费品也同样合用。最初,除了提拔产物的“五度”以外,各大区的落实、终端的落实、培训的落实以及督导的落实也是极其主要的。因而,笔者强调,“渠道动销=品牌营销+产物促销+终端培训+发卖督导”。除此之外,若是其产物的品牌营销使用适当,也可正在渠道中发生一种名为“饥饿营销”的动销体例。好比对于风行的抢手车型,消费者甘愿加钱去提车,明显这种营销体例,是一种“饥饿感”的体例炒做。笔者认为,这种“饥饿营销”体例不克不及够经常利用,但脚以证明,品牌的“饥饿营销”对短期的渠道发卖拉动是极其无力的。小米手机采纳“饥饿营销”的体例打开市场,但后期小米的“饥饿营销”并没有发生前期“爆款”的结果,申明“饥饿营销”正在利用时间上、空间上需要做一个分析性的考量。综上所述,企业家必然要留意,厂家不是产物的出产取制制,而是商品的出产取智制,制制取智制往往表现正在品牌拉动能力和渠道动销的差同化表示,这也是一个企业完成发卖方针的根本。从中国市场经济成长纪律来看,好产物并不必然能获得好的市场销量,欠好的产物也不必然会有蹩脚的市场,好取欠好是相对的概念。对于渠道商来讲是好处,对于消费者来讲是价值,对于厂家来讲是发卖方针,相互之间关心的核心分歧,所以必然会对渠道发生分歧的理解。举例申明,山脉具有优良的天然资本,但本地农户无法将天然资本进行无效的转换或“智制”出具有市场所作力的品牌,一方面由于产物的包拆、抽象、卖点并没有彰显出消费价值,另一方面正在渠道过程中也没无为渠道商带来到实实正在正在的好处,既没有让消费者承认的价值,也没有使渠道商获得好处,必然无法实现动销。2015年,笔者曾正在全国农业企业财产论坛会上提出过一点:“农业企业所需要的就是渠道“最初一公里”的发卖拉动,而权衡渠道的环节就是动销的工做可否实现,能否见效”。同样是做农业的某南方企业,渠道以“海陆空结合做和”的形式配合影响消费者的,操纵营销实现了渠道动销,走正在了全国同业业的前面。该企业先做品牌后做铺货,即先做终端消费者的发卖拉动,再做渠道的发卖工做。也就是说,企业研发的新品正在面向全国市场铺货前,有稠密性的告白宣传和地面勾当,让经销商自动找到企业提货,而不是企业将货铺给经销商,因其自动和被动的关系,形成成果有很大的区别,这种“挟皇帝以令诸侯”的发卖体例,对于渠道的动销、渠道的招商和将来渠道的办理都很是有益。企业要效仿这种体例操做务必正在新品的品牌营销方面下脚功夫,要正在渠道的终端和操做有明白的品牌操做规范,而且将规范以培训和发卖员的KPI查核体例,进行落地施行和终端的指点,如:该企业正在渠道办理部分中设置了一个渠道督导的脚色,特地担任总公司渠道规范落地和施行,按期对相关的人员进行调查、评估、培训以及评比,以至将下层的营业代表正在渠道中具体的拜访频次、线以及目标都做出一个细致的查核。这些督导也会采用目生德律风的体例将渠道拜访的力度和终端品牌的推广结果进行摸底查询拜访。常见的渠道动销督导查核体例有8点:1。看堆头安排陈列;2。查抄货物;3。看陈列面;4。看促销签;5。看促销品库存、施行等环境;6。按照商库和商铺的需求进行订货;7。进行促销兑办理;8。促销勾当的施行和核销。渠道设想和规划完成后,就要按照企业渠道的方针进行渠道招募,这个工做就是招商。招商是企业常见的一种营销工做。渠道的成立都不是一件轻松高兴的工作,这此中牵扯到太多人的好处,更需要企业全数资本。因而一个企业渠道的成立取渠道的品牌、渠道的商品、渠道的价钱、渠道办理的人员、企业的文化、包罗行业的特点和消费者的需求都有慎密性的联系。我们常说渠道是一个系统营销,那么招商就是一个小系统,并且招商工做取品牌的影响力和产物的焦点合作力有必然的联系。当一个企业不具备品牌影响力和焦点合作力时,那么正在加盟商眼中就是一块“饼干”,反之正在加盟商眼中则是一块“蛋糕”。正在市场平分享一个饼干的难度很是大,但分享一块蛋糕,相对来讲难度就小良多。渠道成立也存正在一些比力特殊的环境,这就是笔者正在全国各地给企业家做项目征询和培训时碰到的一些比力常见的问题,如:工业品的客户相对集中,产物的畅通需要专业的手艺指点,物流配送比力复杂,所以工业品现实上也需要渠道,只不外这种渠道常称为“0渠道”、曲销渠道或简称为曲销,不需要招商。但工业品相对来说比力复杂,我们将营业人员称为发卖工程师,因而人的本质和能力决定了渠道营销的成果,但多通一专的发卖工程师往往是可遇不成求的,所以正在发卖过程中必需将整个渠道进行划分,例如前期的发卖商务工做以及后期的手艺支撑工做等等。但若是工业品厂家要面向全国的市场,曲销就远远不敷了,需要正在全国范畴内,按大区进行划分,由渠道营销终端客户,厂家做为营业支撑部分和部分。此时就需要招商,但渠道层级不宜过长,由于厂家售前、售中和售后办事,正在长渠道下没有劣势。渠道融合是比力成熟企业的渠道营销常考虑的问题。关于渠道能否能融合,次要取决于两点,起首新老产物有没有冲突或替代性,二是原有的渠道模式和新的需求能否相婚配。正在这个问题上,笔者很是同意渠道融合,若是公司原有的渠道可以或许实现产物的终端发卖和产物市场的结构,这无外乎是加快了整个产物渠道的推广和发卖的力度。例如,敖东集团取日本的大高集团成立了一家全资子公司,即敖东大高酵素公司,其新产物就借用了敖东集团原有的KA药房连锁、临床学术拉动等等一系列的资本。由于母公司正在全国OTC的渠道和临床的渠道有普遍的根本,子公司天然享遭到了母公司的“渠道盈利”,这种体内融合的体例,实现了体内整合,借车制势。虽然后期笔者正在项目标诊断中发觉,酵素做为大健康产物,的是未病先治的,取原有的OTC药品和临床制剂存正在素质区别。但不成否定的是,子公司正在没有破费任何告白宣传成本和费用的环境下,间接抢占全国两大块渠道资本对大高酵素的全国推广是一个很大的劣势,但母公司的医药行业的人才偏沉于临床方面的医治,而大健康的人才则偏沉于健康的教育、健康的办理和健康品牌的准确指导。这两者之间有必然的差同化和区别,因而对于渠道的融合来说,人才的培育和人才的交替性是渠道融合中不成轻忽问题。本章节沉点渠道的招募取后期办理为企业实和就是代办署理商招商和代办署理商帮扶两项工做。分歧业业的渠道招商工做是迥然分歧的,总的来说有两种分歧类型的招商模式,别离是工业品招商模式和消费品招商模式。前者对代办署理商的质量要求比力高,招商要谋求正在纵向方面的深度延长,是典型的专业垂曲渠道模式;后者对代办署理商的数量要求比力高,质量要求比力低,是典型的横向延长渠道模式。以一个快消品为例,渠道可能包罗厂家、省级代办署理、地市级代办署理、分销商、经销商、零售商,而零售商最终需要实现实体店面的产物发卖。这就不难理解正在快消操行业中,有如许一句话:”渠道之上,终端为王“。但正在快消品范畴中,终端和终端也是分歧的,好比分为小店模式、商超模式,而商超又分为KC、KB、KL和KA等等分歧规模的商超,即正在快消品的渠道招商中,每一个城市,KA商超都是沉点资本,其余小店和便当店次要是环绕主要资本展开的一种卫星式的收集结构。因而我们正在做渠道招商时,要按照城市分歧的贸易业态进行合理化的招商和精准性的招商。渠道招商是企业的一项系统扶植工程,分歧业业的招商模式也是分歧的。好比农业企业对于经销商的依赖程度很是高,由于农业企业无论从种植业仍是畜牧业,正在最终城市为入口的食物,而这种食物属于快速消费品。若何通过最短的渠道将农业产物的劣势、农业产物的卖点间接配送到千家万户的苍生餐桌,是农业企业的配合短板。再好比通辽科尔沁草原具有优良的牛肉及牛肉成品,这种产物很是需要“短平快”的营销渠道,由于发卖的时间越长,消费者的利用时间就会遭到越大的影响,因而这类企业需要快速的将产物正在物门户送半径之内完成消化,以达到产物的质量保障和资金回笼的目标。但笔者发觉,正在中国的农业行业,最贫乏的是“最初一公里”的渠道环节,而不贫乏优良的农产物,若何将优良的农产物转换为渠道中的商品,最终销往千家万户,现实上来说这是中国将来农业企业成长的必然趋向。从农业分离式到集约式的成长过程中,渠道的分销能力和物流的配送能力是一个较难降服的先本性矛盾。当然,若是某家企业可以或许降服这一难题,则申明这家企业会正在农业行业中发生一种先本性的渠道焦点合作力。无论是农业还农业,招商工做一般都是由出产厂家或全国总代办署理商承担,厂家通过招商完成系统化的渠道扶植。如,某化妆品品牌正在华南地域招募省级代办署理商或市级代办署理商,那么代办署理商就可承担产物的零售、产物的分销以及渠道中的办理工做,代办署理商的身份能够是具有法人的某商贸公司或个别商户。近些年以个报酬从的微商模式也很是流行,也有厂家间接面临天然人,通过线上带动线下,完成整个微商组织架构的扶植,更有良多厂家也是操纵微商的模式起头实现了分销,这种分销的虚拟代办署理商模式正在良多日化品企业更为流行。为了实现保守代办署理商或新的代办署理商的招募,厂家需要很多招商告白、招商资本、招商勾当,而且拟定相关招商的政策完成整个渠道的结构。招商的“逛戏法则”一般是由厂家来制定的,制定人最好为具体施行人,如许从筹谋方案到落地施行的统筹齐截。从时间上来看,无论是筹谋人仍是施行人都略显操之过急。此次要来自企业家的心态,企业家正在创业过程中,都但愿快速获得市场优良的反馈,以添加本人的决心、收受接管前期投资的成本,而往往急于招商形成后期将带来的很多晦气影响。一旦市场结构构成,再去改变这个结构相对来说就会很是坚苦,存正在法令风险、资金风险及风险等等。好比:笔者办事的某针织企业,该企业第一家专卖店,首月停业额就达到了50万,远跨越同业程度。因而,公司董事长想基于这个成功案例快速复制,而其时笔者跟董事长的看法呈现不合。第一,专卖店所正在的是县级模式,对全国来讲还不具备力,县级模式只能证明四、五线城市行得通,但一、二、三线城市取四、五线城市差距很是大,可否行的通还需要时间的考据;第二,一个月的发卖业绩不克不及呈现全年的财政报表,因而通过一个月之间的沉淀,无法考量全年的停业环境;第三,公司虽然运营情况优良,但通过这家店的运做,正在优良的发卖业绩背后也存正在了良多现性问题。好比:1、发卖线、消息化订单流程的闭环问题,即从下单到配送和办事的流程中还不敷严谨,若是盲目进行复制于全国各地,店面虽然成立,但办事比力紊乱,对后期的整改十分的晦气。第一,将整个店的财政数据以一年为单元,交给第三方会计师,给取响应的阐发和证明,确保其财政数据的实正在性、无效性。第二,针对单店,构成一个尺度化的模式,按照整个店正在一年期间的全体运做而构成的一系列尺度,包罗产物陈列尺度、人员婚配尺度、人员培训尺度、产物导购尺度、财政订单尺度、企划宣传尺度等等。第三,针对于单店,供给人才培育项目,即办理培训生。每一小我正在单店尽可能吸纳更多的消费者,正在单店进行历练和练习,完成阶段性的培训方针,颠末查核确认后,将其输送到其他店,实现从办理培训生到伙计,再从伙计到店长的职业生活生计成长规划。此后事明,上述笔者所做出的工做,常准确的。正在第二年,该企业正在全国的结构中凸显其大进成长势头,也脚以证明其项目标可行性。通过以上案例不难发觉,为什么有些项目前期红红火火,后期却不了了之?这是由于正在招商过程中, 后期可否跟得上,是招商过程中的一个焦点问题。若是处理不了,那么对整个招商的告白宣传和企业品牌的影响是十分庞大的。同时每一个经销商都能够做为天然人或法人,操纵法令的兵器和收集口碑,这两点是厂家的两个紧箍咒,它决定了将来招商有几多人可以或许加盟?有几多人可以或许存活?存活的人员能不克不及以转引见的形式帮帮企业更好的进行招商。招商系统若何结构?若何实现各个资本的无机共同?其实虽然隔行如隔山,但隔行不隔理,分歧产物根基的招商系统道理是完全不异的,例如笔者以正在2014年办事的一家上市企业,产物为无源启闭喷淋阀项目为例。该产物正在无电源环境下,从动气温,喷洒液体以达到灭火的功能。颠末我们前期的市场调研和诊断,其产物有以下三个显著特征。(1)产物属于工业品而非消费品,所面临的招商对象是一个特定的群体,即该产物的经销商或意向代办署理商必需具备工程的施工天分和施工的能力,正在本地具有消防系统的人脉。(2)这类产物属于具有学问产权的产物,正在招商过程中必需有培训和教育,即要针对产物的布景、感化、卖点,充实的对经销商进行申明。因而,正在项目招商之前,产物的申明会、项目,对于招商来说是一个必不成少的铺垫。(3)市场的方针客户群体相对较为分离。从大客户角度来讲,客户是宾馆、酒店、学校、养老院、博物馆、藏书楼等对消防平安比力隆重的运营场合和非盈利场合,而零散的小客户就是千家万户,即正在千家万户安拆此产物,正在火警发生时,无源启闭喷淋阀的喷洒从动工做,事先有防备,事中有救治。正在笔者方才接触这个产物的招商项目时,就制定出几个企业招商的策略。(1)产物颠末试销,完成了正在样板市场中几个抽象工程的扶植,申明产物的专业性、平安性和无效性经得起市场的推敲和查验;(2)帮帮产物完成国度相关尺度的认证和存案。正在整个消防系统中,政策法令律例的办理要求比力严酷,这个产物起首要成立正在合理合规的环境下,才能有市场招商的进一步推进工做。(3)正在公司内部设立专职的招商部分,由专业的招商人员担任代办署理商、代办署理商沟通、代办署理商前期的商务公关工做和代办署理商的法令合同的签定,以及代办署理商后期的帮扶和指点。(4)工程项目周期较长,代办署理商现实正在唱工程办事过程中会有应收账款的压力或资金方面的需求,因而帮帮企业嫁接第三方金融公司,由金融公司担任前期的和前期的垫资,以缓解代办署理商资金方面的压力。总的来说,对于前期的根本性工做,无论是从整个部分的成立、产物的试销、企业的存案等方面都是正在为全国的招商而奠基根本,因而笔者认为正在全国市场招商结构之前,起首要把本人的团队、产物、身份和代办署理商的痛点问题要了了,如许才能进行一个优良的招商。除了上述的根本调研以外,正在具体的落地招商中,我们采纳以下几个步调:(3)激励:全国结构大区司理,企业试水“鹏飞小我创富”打算,激励更多的大区司理,以区域承包的形式,正在渠道体系体例内,实现创业;和大大都企业的招商不异,企业面临的都是全国市场,但中国省取省之间的差别比欧洲国取国之间的差别还要大。因而将全国划分六个大区,按照每个地域的经济成长环境再划分至一级、二级和。如下图所示:
正在笔者导入“新零售”的模式后有大量的创业群体加盟,他们操纵了美家尽有的平台进行属地创业,由小我做品牌的背书,帮帮美家尽有的新零售模式能更好的千家万户。对于创业者而言,美家尽有供给的这种“0风险、0库存、0投入”的供货渠道,能够让他们正在渠道的平台上,手持挪动客户端就能够实现产物的零售,订单确认和平台现金领取一次完成。美家尽有新零售为创业者找到简单易行的创业体例。为了新零售模式正在全国各地的无效落地和施行,我们正在整个美家尽有的渠道规划中,规划了几个特色的“新零售”办事。这项办事按照家居行业的特点,就是因为正在物流配送过程中所带来的天然毁伤,家具美容师可正在工做室内对“受伤的家具”进行美容,以消费者采办到所见即所得的产物。家具物流取保守的小件物流分歧,需要从干物流、配送物流和安拆物流,保守的家具发卖是由不专业的第三方公司担任,但具有成本高、办事差等一系列问题。而美家尽有公司为了降服这个坚苦,本人自建了物流收集,实现了“新零售”的保障。消费者对家具的选购少则几万多则几十万,因而消费者正在选购过程中,必然存正在着不平安心理和不确定性。为了规避消费者的售前顾虑,美家尽有开辟了自帮平台和货到付款的信用系统,即公司将平台开辟成web页面、智妙手机、收集电视、台式电脑、平板电脑等多平台界面。消费者可自行下载APP软件,正在平台终端上选购意向商品间接下单,由美家参谋上门进行订单简直认,总部间接完成产物的配送和安拆,当用户对劲之后再领取响应的费用。同时,美家尽有正在做新零售实践中也存正在很多不脚,这些也是“新零售”中需要降服的几点共性问题问题。(1)美家尽有正在部门地域放弃了保守的店面,间接由线下转为线上,消费者可能会感受到本人的消费存正在了一个不确定性。由于没有看得见、摸得着,消费者存正在不平安感。相反美家尽有若是使用保守模式,成本还会跟保守店面一样,得到焦点劣势。因而美家尽有正在分歧城市当选择什么样的店面、什么样的、什么样的导流体例成为新零售中正在前期拓展时很主要的三个根本问题。(2)家具新零售人员的培训难度很是大。正在发卖过程中的每一位人员都需要专业的技术和技巧,特别对居室的色彩搭配、家居陈列、家居用品的摆放等细节问题。因而,美家尽有自建了美家商学院,针对新零售的终端发卖人员进行培训,操纵尺度的话术提拔发卖员的自动性,以及操纵发卖“一秒分红”的体例提拔发卖人员的积极性,而且正在全国各地的店内发卖和店外发卖均实现尺度化取同一性,同时也了公司品牌抽象。当企业确定渠道从标的目的和立异模式后,商品若何正在渠道中走量?企业把货铺到渠道是较为容易的,但最难的是若何正在渠道中实现动销。笔者接触过良多企业的渠道营销都失败正在这个环节,渠道无法实现从动自觉的发卖。要想实现渠道的动销需要多方面的要素,虽然有商品本身质量的要素,但很大程度上取决于品牌的出名度、认知度、诺言度、佳誉度以及忠实度。笔者正在渠道操做中发觉,对于部门企业品牌的“五度”还远远不敷,同时还需要正在动销过程中有人员做落地施行,以及精细化办理才能实现。好比选购品家用汽车,但凡新品上市厂家均会通过告白宣传进行稠密性的市场推广,并共同各类各样的勾当,如:试乘试驾勾当、新车体验勾当等。但正在整个过程中,虽然企业投入了资金,完成了“+地面勾当”的立体化制势,但渠道仍然无法实现发卖,缘由就是正在于发卖终端“环节人”,即4S店的发卖参谋,他们才是间接跟消费者发生营业联系的窗口。因而,企业厂家还要拿出资本,将各自4S店的现实环境摸清晰,找出其发卖的窘境和难题,并给他们供给定制化的勾当方案、勾当流程以及正在促销方面的指点,以至一些优良的汽车品牌针对于发卖参谋、发卖话术、产物卖点都备有响应的尺度和规范。不只是正在汽车行业,普通化消费品也同样合用。最初,除了提拔产物的“五度”以外,各大区的落实、终端的落实、培训的落实以及督导的落实也是极其主要的。因而,笔者强调,“渠道动销=品牌营销+产物促销+终端培训+发卖督导”。除此之外,若是其产物的品牌营销使用适当,也可正在渠道中发生一种名为“饥饿营销”的动销体例。好比对于风行的抢手车型,消费者甘愿加钱去提车,明显这种营销体例,是一种“饥饿感”的体例炒做。笔者认为,这种“饥饿营销”体例不克不及够经常利用,但脚以证明,品牌的“饥饿营销”对短期的渠道发卖拉动是极其无力的。小米手机采纳“饥饿营销”的体例打开市场,但后期小米的“饥饿营销”并没有发生前期“爆款”的结果,申明“饥饿营销”正在利用时间上、空间上需要做一个分析性的考量。综上所述,企业家必然要留意,厂家不是产物的出产取制制,而是商品的出产取智制,制制取智制往往表现正在品牌拉动能力和渠道动销的差同化表示,这也是一个企业完成发卖方针的根本。从中国市场经济成长纪律来看,好产物并不必然能获得好的市场销量,欠好的产物也不必然会有蹩脚的市场,好取欠好是相对的概念。对于渠道商来讲是好处,对于消费者来讲是价值,对于厂家来讲是发卖方针,相互之间关心的核心分歧,所以必然会对渠道发生分歧的理解。举例申明,山脉具有优良的天然资本,但本地农户无法将天然资本进行无效的转换或“智制”出具有市场所作力的品牌,一方面由于产物的包拆、抽象、卖点并没有彰显出消费价值,另一方面正在渠道过程中也没无为渠道商带来到实实正在正在的好处,既没有让消费者承认的价值,也没有使渠道商获得好处,必然无法实现动销。2015年,笔者曾正在全国农业企业财产论坛会上提出过一点:“农业企业所需要的就是渠道“最初一公里”的发卖拉动,而权衡渠道的环节就是动销的工做可否实现,能否见效”。同样是做农业的某南方企业,渠道以“海陆空结合做和”的形式配合影响消费者的,操纵营销实现了渠道动销,走正在了全国同业业的前面。该企业先做品牌后做铺货,即先做终端消费者的发卖拉动,再做渠道的发卖工做。也就是说,企业研发的新品正在面向全国市场铺货前,有稠密性的告白宣传和地面勾当,让经销商自动找到企业提货,而不是企业将货铺给经销商,因其自动和被动的关系,形成成果有很大的区别,这种“挟皇帝以令诸侯”的发卖体例,对于渠道的动销、渠道的招商和将来渠道的办理都很是有益。企业要效仿这种体例操做务必正在新品的品牌营销方面下脚功夫,要正在渠道的终端和操做有明白的品牌操做规范,而且将规范以培训和发卖员的KPI查核体例,进行落地施行和终端的指点,如:该企业正在渠道办理部分中设置了一个渠道督导的脚色,特地担任总公司渠道规范落地和施行,按期对相关的人员进行调查、评估、培训以及评比,以至将下层的营业代表正在渠道中具体的拜访频次、线以及目标都做出一个细致的查核。这些督导也会采用目生德律风的体例将渠道拜访的力度和终端品牌的推广结果进行摸底查询拜访。常见的渠道动销督导查核体例有8点:1。看堆头安排陈列;2。查抄货物;3。看陈列面;4。看促销签;5。看促销品库存、施行等环境;6。按照商库和商铺的需求进行订货;7。进行促销兑办理;8。促销勾当的施行和核销。渠道设想和规划完成后,就要按照企业渠道的方针进行渠道招募,这个工做就是招商。招商是企业常见的一种营销工做。渠道的成立都不是一件轻松高兴的工作,这此中牵扯到太多人的好处,更需要企业全数资本。因而一个企业渠道的成立取渠道的品牌、渠道的商品、渠道的价钱、渠道办理的人员、企业的文化、包罗行业的特点和消费者的需求都有慎密性的联系。我们常说渠道是一个系统营销,那么招商就是一个小系统,并且招商工做取品牌的影响力和产物的焦点合作力有必然的联系。当一个企业不具备品牌影响力和焦点合作力时,那么正在加盟商眼中就是一块“饼干”,反之正在加盟商眼中则是一块“蛋糕”。正在市场平分享一个饼干的难度很是大,但分享一块蛋糕,相对来讲难度就小良多。渠道成立也存正在一些比力特殊的环境,这就是笔者正在全国各地给企业家做项目征询和培训时碰到的一些比力常见的问题,如:工业品的客户相对集中,产物的畅通需要专业的手艺指点,物流配送比力复杂,所以工业品现实上也需要渠道,只不外这种渠道常称为“0渠道”、曲销渠道或简称为曲销,不需要招商。但工业品相对来说比力复杂,我们将营业人员称为发卖工程师,因而人的本质和能力决定了渠道营销的成果,但多通一专的发卖工程师往往是可遇不成求的,所以正在发卖过程中必需将整个渠道进行划分,例如前期的发卖商务工做以及后期的手艺支撑工做等等。但若是工业品厂家要面向全国的市场,曲销就远远不敷了,需要正在全国范畴内,按大区进行划分,由渠道营销终端客户,厂家做为营业支撑部分和部分。此时就需要招商,但渠道层级不宜过长,由于厂家售前、售中和售后办事,正在长渠道下没有劣势。渠道融合是比力成熟企业的渠道营销常考虑的问题。关于渠道能否能融合,次要取决于两点,起首新老产物有没有冲突或替代性,二是原有的渠道模式和新的需求能否相婚配。正在这个问题上,笔者很是同意渠道融合,若是公司原有的渠道可以或许实现产物的终端发卖和产物市场的结构,这无外乎是加快了整个产物渠道的推广和发卖的力度。例如,敖东集团取日本的大高集团成立了一家全资子公司,即敖东大高酵素公司,其新产物就借用了敖东集团原有的KA药房连锁、临床学术拉动等等一系列的资本。由于母公司正在全国OTC的渠道和临床的渠道有普遍的根本,子公司天然享遭到了母公司的“渠道盈利”,这种体内融合的体例,实现了体内整合,借车制势。虽然后期笔者正在项目标诊断中发觉,酵素做为大健康产物,的是未病先治的,取原有的OTC药品和临床制剂存正在素质区别。但不成否定的是,子公司正在没有破费任何告白宣传成本和费用的环境下,间接抢占全国两大块渠道资本对大高酵素的全国推广是一个很大的劣势,但母公司的医药行业的人才偏沉于临床方面的医治,而大健康的人才则偏沉于健康的教育、健康的办理和健康品牌的准确指导。这两者之间有必然的差同化和区别,因而对于渠道的融合来说,人才的培育和人才的交替性是渠道融合中不成轻忽问题。本章节沉点渠道的招募取后期办理为企业实和就是代办署理商招商和代办署理商帮扶两项工做。分歧业业的渠道招商工做是迥然分歧的,总的来说有两种分歧类型的招商模式,别离是工业品招商模式和消费品招商模式。前者对代办署理商的质量要求比力高,招商要谋求正在纵向方面的深度延长,是典型的专业垂曲渠道模式;后者对代办署理商的数量要求比力高,质量要求比力低,是典型的横向延长渠道模式。以一个快消品为例,渠道可能包罗厂家、省级代办署理、地市级代办署理、分销商、经销商、零售商,而零售商最终需要实现实体店面的产物发卖。这就不难理解正在快消操行业中,有如许一句话:”渠道之上,终端为王“。但正在快消品范畴中,终端和终端也是分歧的,好比分为小店模式、商超模式,而商超又分为KC、KB、KL和KA等等分歧规模的商超,即正在快消品的渠道招商中,每一个城市,KA商超都是沉点资本,其余小店和便当店次要是环绕主要资本展开的一种卫星式的收集结构。因而我们正在做渠道招商时,要按照城市分歧的贸易业态进行合理化的招商和精准性的招商。渠道招商是企业的一项系统扶植工程,分歧业业的招商模式也是分歧的。好比农业企业对于经销商的依赖程度很是高,由于农业企业无论从种植业仍是畜牧业,正在最终城市为入口的食物,而这种食物属于快速消费品。若何通过最短的渠道将农业产物的劣势、农业产物的卖点间接配送到千家万户的苍生餐桌,是农业企业的配合短板。再好比通辽科尔沁草原具有优良的牛肉及牛肉成品,这种产物很是需要“短平快”的营销渠道,由于发卖的时间越长,消费者的利用时间就会遭到越大的影响,因而这类企业需要快速的将产物正在物门户送半径之内完成消化,以达到产物的质量保障和资金回笼的目标。但笔者发觉,正在中国的农业行业,最贫乏的是“最初一公里”的渠道环节,而不贫乏优良的农产物,若何将优良的农产物转换为渠道中的商品,最终销往千家万户,现实上来说这是中国将来农业企业成长的必然趋向。从农业分离式到集约式的成长过程中,渠道的分销能力和物流的配送能力是一个较难降服的先本性矛盾。当然,若是某家企业可以或许降服这一难题,则申明这家企业会正在农业行业中发生一种先本性的渠道焦点合作力。无论是农业还农业,招商工做一般都是由出产厂家或全国总代办署理商承担,厂家通过招商完成系统化的渠道扶植。如,某化妆品品牌正在华南地域招募省级代办署理商或市级代办署理商,那么代办署理商就可承担产物的零售、产物的分销以及渠道中的办理工做,代办署理商的身份能够是具有法人的某商贸公司或个别商户。近些年以个报酬从的微商模式也很是流行,也有厂家间接面临天然人,通过线上带动线下,完成整个微商组织架构的扶植,更有良多厂家也是操纵微商的模式起头实现了分销,这种分销的虚拟代办署理商模式正在良多日化品企业更为流行。为了实现保守代办署理商或新的代办署理商的招募,厂家需要很多招商告白、招商资本、招商勾当,而且拟定相关招商的政策完成整个渠道的结构。招商的“逛戏法则”一般是由厂家来制定的,制定人最好为具体施行人,如许从筹谋方案到落地施行的统筹齐截。从时间上来看,无论是筹谋人仍是施行人都略显操之过急。此次要来自企业家的心态,企业家正在创业过程中,都但愿快速获得市场优良的反馈,以添加本人的决心、收受接管前期投资的成本,而往往急于招商形成后期将带来的很多晦气影响。一旦市场结构构成,再去改变这个结构相对来说就会很是坚苦,存正在法令风险、资金风险及风险等等。好比:笔者办事的某针织企业,该企业第一家专卖店,首月停业额就达到了50万,远跨越同业程度。因而,公司董事长想基于这个成功案例快速复制,而其时笔者跟董事长的看法呈现不合。第一,专卖店所正在的是县级模式,对全国来讲还不具备力,县级模式只能证明四、五线城市行得通,但一、二、三线城市取四、五线城市差距很是大,可否行的通还需要时间的考据;第二,一个月的发卖业绩不克不及呈现全年的财政报表,因而通过一个月之间的沉淀,无法考量全年的停业环境;第三,公司虽然运营情况优良,但通过这家店的运做,正在优良的发卖业绩背后也存正在了良多现性问题。好比:1、发卖线、消息化订单流程的闭环问题,即从下单到配送和办事的流程中还不敷严谨,若是盲目进行复制于全国各地,店面虽然成立,但办事比力紊乱,对后期的整改十分的晦气。第一,将整个店的财政数据以一年为单元,交给第三方会计师,给取响应的阐发和证明,确保其财政数据的实正在性、无效性。第二,针对单店,构成一个尺度化的模式,按照整个店正在一年期间的全体运做而构成的一系列尺度,包罗产物陈列尺度、人员婚配尺度、人员培训尺度、产物导购尺度、财政订单尺度、企划宣传尺度等等。第三,针对于单店,供给人才培育项目,即办理培训生。每一小我正在单店尽可能吸纳更多的消费者,正在单店进行历练和练习,完成阶段性的培训方针,颠末查核确认后,将其输送到其他店,实现从办理培训生到伙计,再从伙计到店长的职业生活生计成长规划。此后事明,上述笔者所做出的工做,常准确的。正在第二年,该企业正在全国的结构中凸显其大进成长势头,也脚以证明其项目标可行性。通过以上案例不难发觉,为什么有些项目前期红红火火,后期却不了了之?这是由于正在招商过程中, 后期可否跟得上,是招商过程中的一个焦点问题。若是处理不了,那么对整个招商的告白宣传和企业品牌的影响是十分庞大的。同时每一个经销商都能够做为天然人或法人,操纵法令的兵器和收集口碑,这两点是厂家的两个紧箍咒,它决定了将来招商有几多人可以或许加盟?有几多人可以或许存活?存活的人员能不克不及以转引见的形式帮帮企业更好的进行招商。招商系统若何结构?若何实现各个资本的无机共同?其实虽然隔行如隔山,但隔行不隔理,分歧产物根基的招商系统道理是完全不异的,例如笔者以正在2014年办事的一家上市企业,产物为无源启闭喷淋阀项目为例。该产物正在无电源环境下,从动气温,喷洒液体以达到灭火的功能。颠末我们前期的市场调研和诊断,其产物有以下三个显著特征。(1)产物属于工业品而非消费品,所面临的招商对象是一个特定的群体,即该产物的经销商或意向代办署理商必需具备工程的施工天分和施工的能力,正在本地具有消防系统的人脉。(2)这类产物属于具有学问产权的产物,正在招商过程中必需有培训和教育,即要针对产物的布景、感化、卖点,充实的对经销商进行申明。因而,正在项目招商之前,产物的申明会、项目,对于招商来说是一个必不成少的铺垫。(3)市场的方针客户群体相对较为分离。从大客户角度来讲,客户是宾馆、酒店、学校、养老院、博物馆、藏书楼等对消防平安比力隆重的运营场合和非盈利场合,而零散的小客户就是千家万户,即正在千家万户安拆此产物,正在火警发生时,无源启闭喷淋阀的喷洒从动工做,事先有防备,事中有救治。正在笔者方才接触这个产物的招商项目时,就制定出几个企业招商的策略。(1)产物颠末试销,完成了正在样板市场中几个抽象工程的扶植,申明产物的专业性、平安性和无效性经得起市场的推敲和查验;(2)帮帮产物完成国度相关尺度的认证和存案。正在整个消防系统中,政策法令律例的办理要求比力严酷,这个产物起首要成立正在合理合规的环境下,才能有市场招商的进一步推进工做。(3)正在公司内部设立专职的招商部分,由专业的招商人员担任代办署理商、代办署理商沟通、代办署理商前期的商务公关工做和代办署理商的法令合同的签定,以及代办署理商后期的帮扶和指点。(4)工程项目周期较长,代办署理商现实正在唱工程办事过程中会有应收账款的压力或资金方面的需求,因而帮帮企业嫁接第三方金融公司,由金融公司担任前期的和前期的垫资,以缓解代办署理商资金方面的压力。总的来说,对于前期的根本性工做,无论是从整个部分的成立、产物的试销、企业的存案等方面都是正在为全国的招商而奠基根本,因而笔者认为正在全国市场招商结构之前,起首要把本人的团队、产物、身份和代办署理商的痛点问题要了了,如许才能进行一个优良的招商。除了上述的根本调研以外,正在具体的落地招商中,我们采纳以下几个步调:(3)激励:全国结构大区司理,企业试水“鹏飞小我创富”打算,激励更多的大区司理,以区域承包的形式,正在渠道体系体例内,实现创业;和大大都企业的招商不异,企业面临的都是全国市场,但中国省取省之间的差别比欧洲国取国之间的差别还要大。因而将全国划分六个大区,按照每个地域的经济成长环境再划分至一级、二级和。如下图所示:
 如上图所示,招商系统分为消息层面、帮扶层面以及发卖层面三个部门,此中消息层面是处理代办署理商取厂家之间不领会、不信赖、不承认、不晓得等消息不合错误称问题;帮扶层面处理了招商中碰到的财政、人力资本、告白宣传等落地施行方式和资本;发卖层面处理的是经销商若何做产物的发卖取促销。此中本章节沉点引见消息层面的招募取帮扶层面的帮扶。一般而言,我们办事的企业中,若是本身企业间接发卖都呈现问题,那么我们不倡导做渠道。由于做渠道的过程中,代办署理商是最终发卖的模式化输出罢了,若是本身的模式都不清晰,那么最终的可想而知。正在招商系统中消息层面是一个根本,要想处理问题,起首企业要成立一个招商事业部或招商事业群,即由专职、专人、专岗处置招商工做。招商工做绝对不成由其他岗亭兼职或取代。我们正在办事良多草创期的单品零售型企业时,就要求企业客户成立招商部,以顺应将来的招商需要。正在本系统中公司是将原有工程曲销部转换为招商部,次要考虑到:第一,工程的曲销人员领会产物的使用和方针客户群体的需乞降特点,倒推到招商过程,员工说的话,讲出的案例,对经销商具有必然的能力。第二,工程的曲销人员领会行业的特点、产物的功能和价值,所以他们不需要前期根本性的培训,降低岗前培训成本。以上能够证明,招商部能够由原有的发卖部转型或部分升级,当然若是一个企业没有招商部,也能够由人力资本部倡议筹建招商部分,并完成招商部分的聘请、查核和培训等相关工做。正在招商部分人员的工做本能机能划分上,我们常用的是大区的划分,如东北地域的招商司理、华北地域的招商司理、华南地域的招商司理等等,每一个大区都设有招商司理,现实上来说,就是将每小我的工做脚色,按照区域进行无效划分。当然,招商司理前期的工做以“招”为从导,后期的工做将以代办署理商“帮”为从导,即由谁“招”商成功,就由谁来“帮”,这是招商工做根本性的准绳。我们正在招募招商司理时常碰到如许的问题,其问题的次要缘由是由于其招商人员的聘请环节取现实使用并不婚配。如本书人力资本这一章节中所描述的内容不异,招商人员需要有详尽的岗亭仿单、岗亭要乞降岗亭职责,而且正在招商过程中人员的培训办理、绩效查核以及营业办理进行分析性的把控。特别需使用CRM的客户关系办理软件,该软件对招商人员日常工做的行为办理极其环节。德律风包罗挪动德律风和固定德律风,是常用的通信东西,德律风招商的体例有两种,呼入(call in)和呼出(call out),若是是一点对多点进行呼出我们也称之为群呼。呼出一般都是事先好的语音消息,而呼入极其环节。由于可以或许打进来的德律风往往都是意向经销商消息。企业家对于400德律风,该当认识到它是企业主要的无形资产和消息渠道。无论是呼入仍是呼出,这些德律风数据一般要做,例如对德律风号码由专人进行反馈,邮件由公司进行邮件消息答复,以至将德律风号码视为微信号,拉入到招商社群中,按期放置专业的招商正在群里进行一对多的,这就是实现了一对多的社群招商模式。虽然社群招商是德律风招商所演变的新模式,但正在将来3~5年内,保守的德律风招商会逐步被社群招商代替,也就是通过大数据对社群进行精准锁定,进行一对多或一对一的消息发送,能够招商的结果。正在实践中呼入的消息要比呼出的消息更有价值,因而,企业需要放置响应的人员来接听德律风。为了更便于开展工做,正在招商德律风号码区分上能够按照大区进行划分,例如该公司的400德律风,接通之后会有语音提醒,按1是渠道招商;按2是客户反馈;按3是产物发卖。当客户按1后,德律风的另一方又会进行响应提醒,如:东北地域的招商请按1;华北地域的招商请按2;华南地域的招商请按3等等,能够正在无人值守的环境下进行分流。其次,为了德律风群呼的精准性和无效性,企业正在招商过程中,需要正在网坐上和相关展会上拿到大量的意向经销商数据。别的,若是需要多量量外呼,那么良多中小微企业无法完成,这就需要进行一个德律风做息的外包揽事,即有专业的德律风外呼公司,供给人员、线和经验甚至于数据,帮帮企业进行德律风招商的委托和代办署理工做。同时,本身企业的市场部需要正在告白和宣传品方面均沉点凸起400德律风,若是持久下去,则能够实现400德律风招商的窗口感化。收集招商使用的频次很是高,以至有专业的收集招商公司和专业的收集招商网坐,好比“生意街”其网坐上列举了各行各业、大大小小的项目,目标就是做收集招商和收集消息收集。但正在现实操做中,笔者更倾向于企业本身扶植收集招商平台,可进行收集组合式招商,以该企业招商系统为例:①通过本身的网坐进行百度竞价的排名和SEO优化。以该公司为例,“消防”词属于抢手词,一般通过SEO优化实现排名是不成能的,因而只能付费采办百度竞价。③将公司拟列成事务性旧事,招商做为旧事傍边的一个部门,用事务性的旧事对接全国门户网坐,操纵门户网坐的流量为企业进行招商,以提高着儿商的效率和公信力。现正在收集软文被越来越多的企业注沉,并被做为其市场推广和品牌扶植的一种主要体例,收集软文具体形式表示为企业旧事稿、公关软文、告白软文等多种表示体例,目前互联网有分歧专业的收集软文筹谋发布网坐。投放渠道有:四大门户(新浪、搜狐、腾讯、网易)、社区论坛(海角、新浪社区)、行业网坐(专业的消防网)、部门网坐。取此同时,正在该企业招商的使用中,我们还采用了互联网点对点的招商体例。由于截止到2016年,我们看到良多贸易人脉网坐的兴起,如人和网、人脉通等。这类网坐对招商来说极其有价值,它包含了各地企业家的消息,完全能够做为项目所婚配的招商对象,只不外是我们需要将其德律风号码、邮件地址等消息,进行加工、筛选和点对点的宣传,即我们用尺度的话术来影响对方,而且通过尺度的案牍来发送企业的招商材料。最初,正在收集招商环节,需要正在网上开通一个专题页面,如许的页面有益于代办署理商后续的一些工做,好比代办署理商一些合同的下载等。取此同时,代办署理商也可将相关消息和资本按期传达给公司的渠道办理部分,以用于对外的发布工做。但当意向代办署理商成为渠道经销商当前,我们还需要一个账户和暗码,以登录到一个二级子页面,供给产物的仿单、手艺专利等等,帮帮经销商正在第一时间获打消息。招商人员相当于发卖人员,是处正在发卖岗亭的。笔者正在从业期间发觉,但凡算计底薪的发卖人员,都不是超卓的发卖人员。因而,正在发卖提成和发卖佣金上,我们应赐与更多的激励取罚办法。因而,一名招商人员的薪酬,应是底薪+开户费用+首批进货款提成+后期流水的佣金,由于后期的流水是企业盈利的底子。我们不单愿招来的经销商将我们本人的产物带到他们的所正在地后畅销而是有二次订货、三次订货的持续性订货的可能性,这是招商人员的必备义务。我们正在招商过程中发觉招商人员流动性比力大,人员异动会影响到客户资本的流失。因而正在本项目中采用的是UsofterU8软件,该软件能够帮帮企业办理经销商消息,云端同步备份,即人员流失之后,也能够将消息留正在企业,而且该软件针对经销商进行了一个分类,如:A类经销商,即曾经取我们合做的经销商;B类经销商,即意向经销商;C类经销商,即潜正在经销商。对于分歧的经销商,我们予以分歧的处置,软件能够第一时间帮帮我们办理整个招商系统中的消息。展会是的一种无效的招商体例,具有“揭幕即闭幕”的特点。因而,正在揭幕当天,就要领会到展会现实环境的反馈。正在展会起头前,要进行响应的预备工做,如制做电子版和纸质版的邀请函。比拟于电子版邀请函的便利,纸质版的邀请函更多地为我们带来一个拜访经销商的机遇,因而也十分需要。别的,要按时将展会的消息通知给经销商,包罗展会的名称、地址、时间、具体内容等。对展会的展位,要进行一系列的设想。一般展位是4×4或3×3的设想。无论是哪种展位,都分为四个部门的设想,即:地方部门的设想,左、左部门的设想,以及门楣的设想。一般小型的展会,其门楣都用KT板。因而,只需将具体样式设想出来,即可发送到响应的制做公司进行同一制做。所有的设想工做必必要合适公司VI的设想尺度。别的,因为经销商分歧于发卖网点,故应尽量多列出经销商的消息,而非产物的消息。例如每年创办的机械展中,良多企业以及家具企业的经销商所利用的展位是特殊展位,称为特拆展位,这种特拆展位必然要正在前期进行3D的视觉设想。笔者所接触到的很多特拆拆修取现实产物存正在差别,这将给前期资金投入带来不需要的丧失。因而,笔者,不该找通俗的家拆公司或公拆公司来设想这种特殊展位,而应请专业的特拆公司进行设想。相关于宣传物料的内容,正在展会中利用的一些特殊物料,还需进行一些事先的预备。例如,代办署理商所利用的价钱表、帮扶政策等。正在展会的现场,应事先预备好相关数量手提袋,袋内拆有材料,以供展会起头后进行派发。更主要的是,我们需要出名片纳入以及消息登记的环节,以防止意向招商人员消息的流失。因而,要正在展会起头和竣事时进行人员消息登记,对未便利登记者,要留下其手刺,并做好响应记实,以便于后期的。笔者认为,只要同时做好了前期的邀约、展会的预备、现场的培训以及后期的,才能最终招商的质量。因而,不是展位越大、人越多的展会越成功,而是预备越充实的展会越成功。展会前期邀约和后期跟进是成功取否的环节。市场部需要给招商人员供给宣传物料的支撑,包罗招商消息网坐的制做和全国的推广。这种制做和宣传取公司的官网有所区别,笔者认为,没需要为招商部零丁开通的网坐,良多第三方的招商平台,如“生意街”,可按照招商的现实环境进行招商产物的采办,而且由市场部向对方的收集公司供给消息,由对方的收集公司为本企业设置的招商页面。因而我们能够看到,良多企业的招商消息,并不指向于公司官网,而是指向第三方招商网坐。同时市场部需要正在全国进行投放。我们正在做快消品和保健品的招商时,最担忧的问题就是经销商说,没传闻过我们的品牌,从而对新品招商带来必然的压力。因而,对全国的投放塑制出名度和佳誉度十分环节,有益于经销商进货之后将产物实现渠道动销。同时,市场部也能够做行业内的勾当来推进招商的工做,好比TCL国际电工正在全国开展电工设想大赛和免费水电设想工程师培训班,目标是想通过免费和工业性的培训和角逐,将TCL电工产物植入到设想师的中,实现由设想方案带动产物的联系关系性发卖。本案例企业为了实现招商,也正在全国各地开展消防器材设想大赛、消防平安学问普及、建建类学生人才培育打算。现实上,即通过勾当进行专业性的学术拉动,实现了专业范畴的招商。不只正在消防备畴和电工范畴,如处置医药研发的企业,正在新品上市前,必然需要通过医药代表对客户进行拜访,再创办专题的学术拉动勾当和学术研讨会,以对药品的药理学问及临床使用进行无效的。因而,采用学术拉动的发卖体例,适合于工业品、医药产物等专业性较强的行业。客服部需要为终端的代办署理商供给无效的保障,也可同时为招商部分供给消息支撑。一个企业的客服部,可针对所有产物的终端利用者供给售后办事方面的支撑,以填补代办署理商正在终端客户办事的不脚,提高客户的对劲度,正在本案例傍边,客服部还有一个功能,就是供给消息筛选和消息。所谓消息筛选是对全国的经销商进行事后拜访,对德律风联系不上的、沟通不畅达的或对方有异动的经销商进行筛选,即客服部分所完成的是前期消息的拾掇工做。手艺部需要供给具体的处理方案,正在本项目案例中,手艺部供给了取产物响应的《手册》、手艺手册、施工后的结果图、以及相关国度检测的演讲等等。正在医药范畴,手艺部也需要供给产物的背书和申明,以至需要共同市场部正在学术拉动的现场予以产物演示。营销筹谋公司,顾名思义,需要为招商的全体筹谋供给完整的设想以及落处所面的支撑和指点。营销筹谋公司正在发卖层面次要有两个方面本能机能:其一,帮帮代办署理商规划发卖的场景设想。如乳成品最终是以社区店、便当店、超市,以及一些特殊的公关场合诸如机场、火车坐等做为发卖网店;其二,按照分歧的发卖场合,需要营销筹谋公司赐与响应的规划和支撑。例如蒙牛乳成品,对商超、小店等模式都有响应的施行尺度,包罗陈列尺度、订价尺度、促销尺度、SKU的品类办理尺度等。其一,是家庭室第的使用,称之为A类,即将平安设备安拆到千家万户,其代办署理商按照办事范围可分为A1类和A2类:A1类为零售商,A2类为房地产开辟商;其二,是公共场合的使用,称之为B类,其代办署理商按照办事范围可分为B1类、B2类、B3类和B4类:B1类为,B2类为工程公司,B3类为终端客户(公共场合担任人),B4类为夹杂渠道(店面+工程)。针对于分歧的使用场景,营销筹谋公司赐与分歧的招商策略,从市场倒推到策略有帮于策略愈加接地气,添加可操做性。
如上图所示,招商系统分为消息层面、帮扶层面以及发卖层面三个部门,此中消息层面是处理代办署理商取厂家之间不领会、不信赖、不承认、不晓得等消息不合错误称问题;帮扶层面处理了招商中碰到的财政、人力资本、告白宣传等落地施行方式和资本;发卖层面处理的是经销商若何做产物的发卖取促销。此中本章节沉点引见消息层面的招募取帮扶层面的帮扶。一般而言,我们办事的企业中,若是本身企业间接发卖都呈现问题,那么我们不倡导做渠道。由于做渠道的过程中,代办署理商是最终发卖的模式化输出罢了,若是本身的模式都不清晰,那么最终的可想而知。正在招商系统中消息层面是一个根本,要想处理问题,起首企业要成立一个招商事业部或招商事业群,即由专职、专人、专岗处置招商工做。招商工做绝对不成由其他岗亭兼职或取代。我们正在办事良多草创期的单品零售型企业时,就要求企业客户成立招商部,以顺应将来的招商需要。正在本系统中公司是将原有工程曲销部转换为招商部,次要考虑到:第一,工程的曲销人员领会产物的使用和方针客户群体的需乞降特点,倒推到招商过程,员工说的话,讲出的案例,对经销商具有必然的能力。第二,工程的曲销人员领会行业的特点、产物的功能和价值,所以他们不需要前期根本性的培训,降低岗前培训成本。以上能够证明,招商部能够由原有的发卖部转型或部分升级,当然若是一个企业没有招商部,也能够由人力资本部倡议筹建招商部分,并完成招商部分的聘请、查核和培训等相关工做。正在招商部分人员的工做本能机能划分上,我们常用的是大区的划分,如东北地域的招商司理、华北地域的招商司理、华南地域的招商司理等等,每一个大区都设有招商司理,现实上来说,就是将每小我的工做脚色,按照区域进行无效划分。当然,招商司理前期的工做以“招”为从导,后期的工做将以代办署理商“帮”为从导,即由谁“招”商成功,就由谁来“帮”,这是招商工做根本性的准绳。我们正在招募招商司理时常碰到如许的问题,其问题的次要缘由是由于其招商人员的聘请环节取现实使用并不婚配。如本书人力资本这一章节中所描述的内容不异,招商人员需要有详尽的岗亭仿单、岗亭要乞降岗亭职责,而且正在招商过程中人员的培训办理、绩效查核以及营业办理进行分析性的把控。特别需使用CRM的客户关系办理软件,该软件对招商人员日常工做的行为办理极其环节。德律风包罗挪动德律风和固定德律风,是常用的通信东西,德律风招商的体例有两种,呼入(call in)和呼出(call out),若是是一点对多点进行呼出我们也称之为群呼。呼出一般都是事先好的语音消息,而呼入极其环节。由于可以或许打进来的德律风往往都是意向经销商消息。企业家对于400德律风,该当认识到它是企业主要的无形资产和消息渠道。无论是呼入仍是呼出,这些德律风数据一般要做,例如对德律风号码由专人进行反馈,邮件由公司进行邮件消息答复,以至将德律风号码视为微信号,拉入到招商社群中,按期放置专业的招商正在群里进行一对多的,这就是实现了一对多的社群招商模式。虽然社群招商是德律风招商所演变的新模式,但正在将来3~5年内,保守的德律风招商会逐步被社群招商代替,也就是通过大数据对社群进行精准锁定,进行一对多或一对一的消息发送,能够招商的结果。正在实践中呼入的消息要比呼出的消息更有价值,因而,企业需要放置响应的人员来接听德律风。为了更便于开展工做,正在招商德律风号码区分上能够按照大区进行划分,例如该公司的400德律风,接通之后会有语音提醒,按1是渠道招商;按2是客户反馈;按3是产物发卖。当客户按1后,德律风的另一方又会进行响应提醒,如:东北地域的招商请按1;华北地域的招商请按2;华南地域的招商请按3等等,能够正在无人值守的环境下进行分流。其次,为了德律风群呼的精准性和无效性,企业正在招商过程中,需要正在网坐上和相关展会上拿到大量的意向经销商数据。别的,若是需要多量量外呼,那么良多中小微企业无法完成,这就需要进行一个德律风做息的外包揽事,即有专业的德律风外呼公司,供给人员、线和经验甚至于数据,帮帮企业进行德律风招商的委托和代办署理工做。同时,本身企业的市场部需要正在告白和宣传品方面均沉点凸起400德律风,若是持久下去,则能够实现400德律风招商的窗口感化。收集招商使用的频次很是高,以至有专业的收集招商公司和专业的收集招商网坐,好比“生意街”其网坐上列举了各行各业、大大小小的项目,目标就是做收集招商和收集消息收集。但正在现实操做中,笔者更倾向于企业本身扶植收集招商平台,可进行收集组合式招商,以该企业招商系统为例:①通过本身的网坐进行百度竞价的排名和SEO优化。以该公司为例,“消防”词属于抢手词,一般通过SEO优化实现排名是不成能的,因而只能付费采办百度竞价。③将公司拟列成事务性旧事,招商做为旧事傍边的一个部门,用事务性的旧事对接全国门户网坐,操纵门户网坐的流量为企业进行招商,以提高着儿商的效率和公信力。现正在收集软文被越来越多的企业注沉,并被做为其市场推广和品牌扶植的一种主要体例,收集软文具体形式表示为企业旧事稿、公关软文、告白软文等多种表示体例,目前互联网有分歧专业的收集软文筹谋发布网坐。投放渠道有:四大门户(新浪、搜狐、腾讯、网易)、社区论坛(海角、新浪社区)、行业网坐(专业的消防网)、部门网坐。取此同时,正在该企业招商的使用中,我们还采用了互联网点对点的招商体例。由于截止到2016年,我们看到良多贸易人脉网坐的兴起,如人和网、人脉通等。这类网坐对招商来说极其有价值,它包含了各地企业家的消息,完全能够做为项目所婚配的招商对象,只不外是我们需要将其德律风号码、邮件地址等消息,进行加工、筛选和点对点的宣传,即我们用尺度的话术来影响对方,而且通过尺度的案牍来发送企业的招商材料。最初,正在收集招商环节,需要正在网上开通一个专题页面,如许的页面有益于代办署理商后续的一些工做,好比代办署理商一些合同的下载等。取此同时,代办署理商也可将相关消息和资本按期传达给公司的渠道办理部分,以用于对外的发布工做。但当意向代办署理商成为渠道经销商当前,我们还需要一个账户和暗码,以登录到一个二级子页面,供给产物的仿单、手艺专利等等,帮帮经销商正在第一时间获打消息。招商人员相当于发卖人员,是处正在发卖岗亭的。笔者正在从业期间发觉,但凡算计底薪的发卖人员,都不是超卓的发卖人员。因而,正在发卖提成和发卖佣金上,我们应赐与更多的激励取罚办法。因而,一名招商人员的薪酬,应是底薪+开户费用+首批进货款提成+后期流水的佣金,由于后期的流水是企业盈利的底子。我们不单愿招来的经销商将我们本人的产物带到他们的所正在地后畅销而是有二次订货、三次订货的持续性订货的可能性,这是招商人员的必备义务。我们正在招商过程中发觉招商人员流动性比力大,人员异动会影响到客户资本的流失。因而正在本项目中采用的是UsofterU8软件,该软件能够帮帮企业办理经销商消息,云端同步备份,即人员流失之后,也能够将消息留正在企业,而且该软件针对经销商进行了一个分类,如:A类经销商,即曾经取我们合做的经销商;B类经销商,即意向经销商;C类经销商,即潜正在经销商。对于分歧的经销商,我们予以分歧的处置,软件能够第一时间帮帮我们办理整个招商系统中的消息。展会是的一种无效的招商体例,具有“揭幕即闭幕”的特点。因而,正在揭幕当天,就要领会到展会现实环境的反馈。正在展会起头前,要进行响应的预备工做,如制做电子版和纸质版的邀请函。比拟于电子版邀请函的便利,纸质版的邀请函更多地为我们带来一个拜访经销商的机遇,因而也十分需要。别的,要按时将展会的消息通知给经销商,包罗展会的名称、地址、时间、具体内容等。对展会的展位,要进行一系列的设想。一般展位是4×4或3×3的设想。无论是哪种展位,都分为四个部门的设想,即:地方部门的设想,左、左部门的设想,以及门楣的设想。一般小型的展会,其门楣都用KT板。因而,只需将具体样式设想出来,即可发送到响应的制做公司进行同一制做。所有的设想工做必必要合适公司VI的设想尺度。别的,因为经销商分歧于发卖网点,故应尽量多列出经销商的消息,而非产物的消息。例如每年创办的机械展中,良多企业以及家具企业的经销商所利用的展位是特殊展位,称为特拆展位,这种特拆展位必然要正在前期进行3D的视觉设想。笔者所接触到的很多特拆拆修取现实产物存正在差别,这将给前期资金投入带来不需要的丧失。因而,笔者,不该找通俗的家拆公司或公拆公司来设想这种特殊展位,而应请专业的特拆公司进行设想。相关于宣传物料的内容,正在展会中利用的一些特殊物料,还需进行一些事先的预备。例如,代办署理商所利用的价钱表、帮扶政策等。正在展会的现场,应事先预备好相关数量手提袋,袋内拆有材料,以供展会起头后进行派发。更主要的是,我们需要出名片纳入以及消息登记的环节,以防止意向招商人员消息的流失。因而,要正在展会起头和竣事时进行人员消息登记,对未便利登记者,要留下其手刺,并做好响应记实,以便于后期的。笔者认为,只要同时做好了前期的邀约、展会的预备、现场的培训以及后期的,才能最终招商的质量。因而,不是展位越大、人越多的展会越成功,而是预备越充实的展会越成功。展会前期邀约和后期跟进是成功取否的环节。市场部需要给招商人员供给宣传物料的支撑,包罗招商消息网坐的制做和全国的推广。这种制做和宣传取公司的官网有所区别,笔者认为,没需要为招商部零丁开通的网坐,良多第三方的招商平台,如“生意街”,可按照招商的现实环境进行招商产物的采办,而且由市场部向对方的收集公司供给消息,由对方的收集公司为本企业设置的招商页面。因而我们能够看到,良多企业的招商消息,并不指向于公司官网,而是指向第三方招商网坐。同时市场部需要正在全国进行投放。我们正在做快消品和保健品的招商时,最担忧的问题就是经销商说,没传闻过我们的品牌,从而对新品招商带来必然的压力。因而,对全国的投放塑制出名度和佳誉度十分环节,有益于经销商进货之后将产物实现渠道动销。同时,市场部也能够做行业内的勾当来推进招商的工做,好比TCL国际电工正在全国开展电工设想大赛和免费水电设想工程师培训班,目标是想通过免费和工业性的培训和角逐,将TCL电工产物植入到设想师的中,实现由设想方案带动产物的联系关系性发卖。本案例企业为了实现招商,也正在全国各地开展消防器材设想大赛、消防平安学问普及、建建类学生人才培育打算。现实上,即通过勾当进行专业性的学术拉动,实现了专业范畴的招商。不只正在消防备畴和电工范畴,如处置医药研发的企业,正在新品上市前,必然需要通过医药代表对客户进行拜访,再创办专题的学术拉动勾当和学术研讨会,以对药品的药理学问及临床使用进行无效的。因而,采用学术拉动的发卖体例,适合于工业品、医药产物等专业性较强的行业。客服部需要为终端的代办署理商供给无效的保障,也可同时为招商部分供给消息支撑。一个企业的客服部,可针对所有产物的终端利用者供给售后办事方面的支撑,以填补代办署理商正在终端客户办事的不脚,提高客户的对劲度,正在本案例傍边,客服部还有一个功能,就是供给消息筛选和消息。所谓消息筛选是对全国的经销商进行事后拜访,对德律风联系不上的、沟通不畅达的或对方有异动的经销商进行筛选,即客服部分所完成的是前期消息的拾掇工做。手艺部需要供给具体的处理方案,正在本项目案例中,手艺部供给了取产物响应的《手册》、手艺手册、施工后的结果图、以及相关国度检测的演讲等等。正在医药范畴,手艺部也需要供给产物的背书和申明,以至需要共同市场部正在学术拉动的现场予以产物演示。营销筹谋公司,顾名思义,需要为招商的全体筹谋供给完整的设想以及落处所面的支撑和指点。营销筹谋公司正在发卖层面次要有两个方面本能机能:其一,帮帮代办署理商规划发卖的场景设想。如乳成品最终是以社区店、便当店、超市,以及一些特殊的公关场合诸如机场、火车坐等做为发卖网店;其二,按照分歧的发卖场合,需要营销筹谋公司赐与响应的规划和支撑。例如蒙牛乳成品,对商超、小店等模式都有响应的施行尺度,包罗陈列尺度、订价尺度、促销尺度、SKU的品类办理尺度等。其一,是家庭室第的使用,称之为A类,即将平安设备安拆到千家万户,其代办署理商按照办事范围可分为A1类和A2类:A1类为零售商,A2类为房地产开辟商;其二,是公共场合的使用,称之为B类,其代办署理商按照办事范围可分为B1类、B2类、B3类和B4类:B1类为,B2类为工程公司,B3类为终端客户(公共场合担任人),B4类为夹杂渠道(店面+工程)。针对于分歧的使用场景,营销筹谋公司赐与分歧的招商策略,从市场倒推到策略有帮于策略愈加接地气,添加可操做性。
Online Message
在线留言
 
 
	 
           